HOME   LIST
‹–   –›

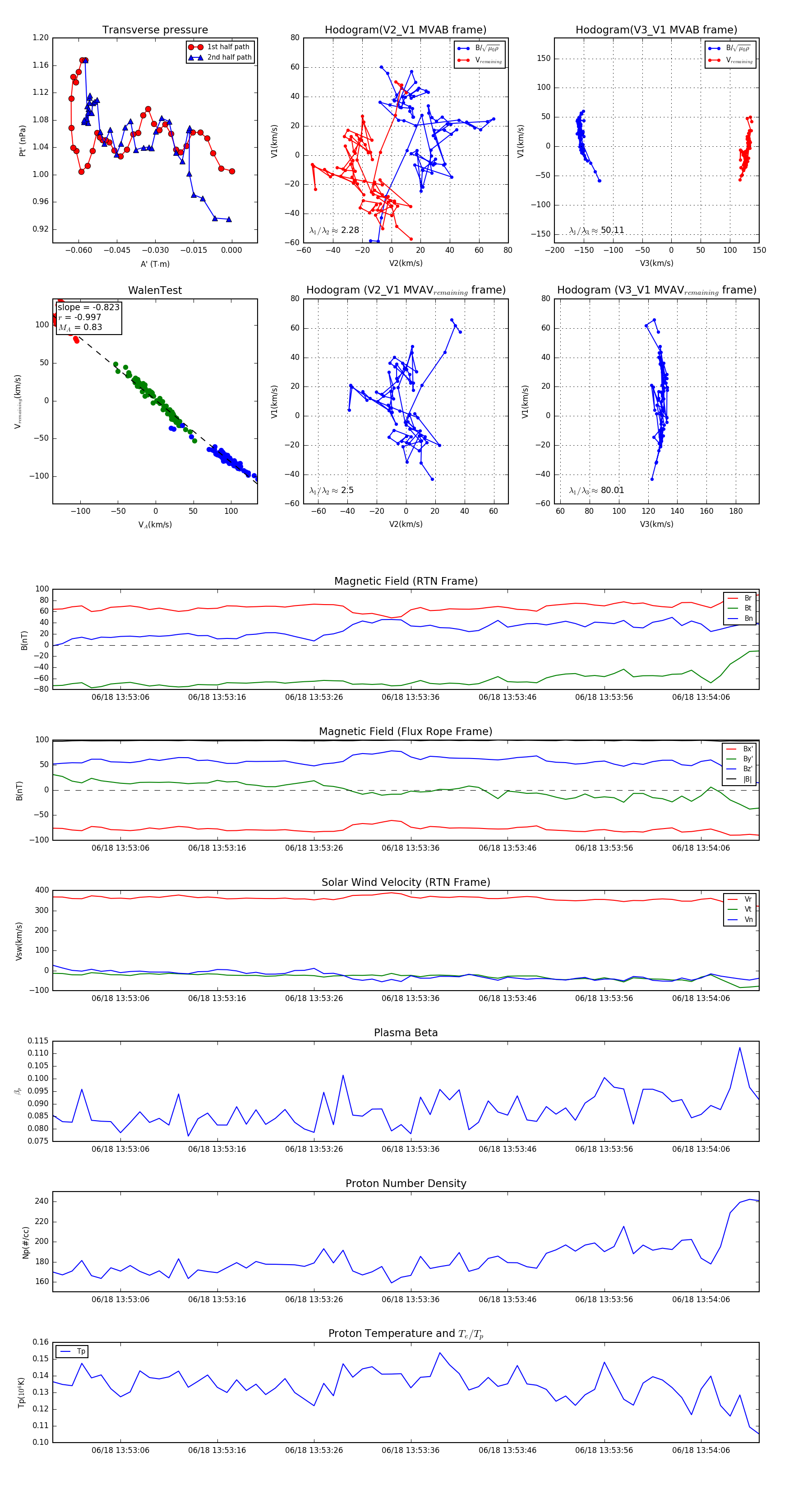
Flux Rope in 2023

Flux Rope Event 2023-06-18 13:52:59 ~ 2023-06-18 13:54:12 (74 seconds)


plot