HOME   LIST
‹–   –›

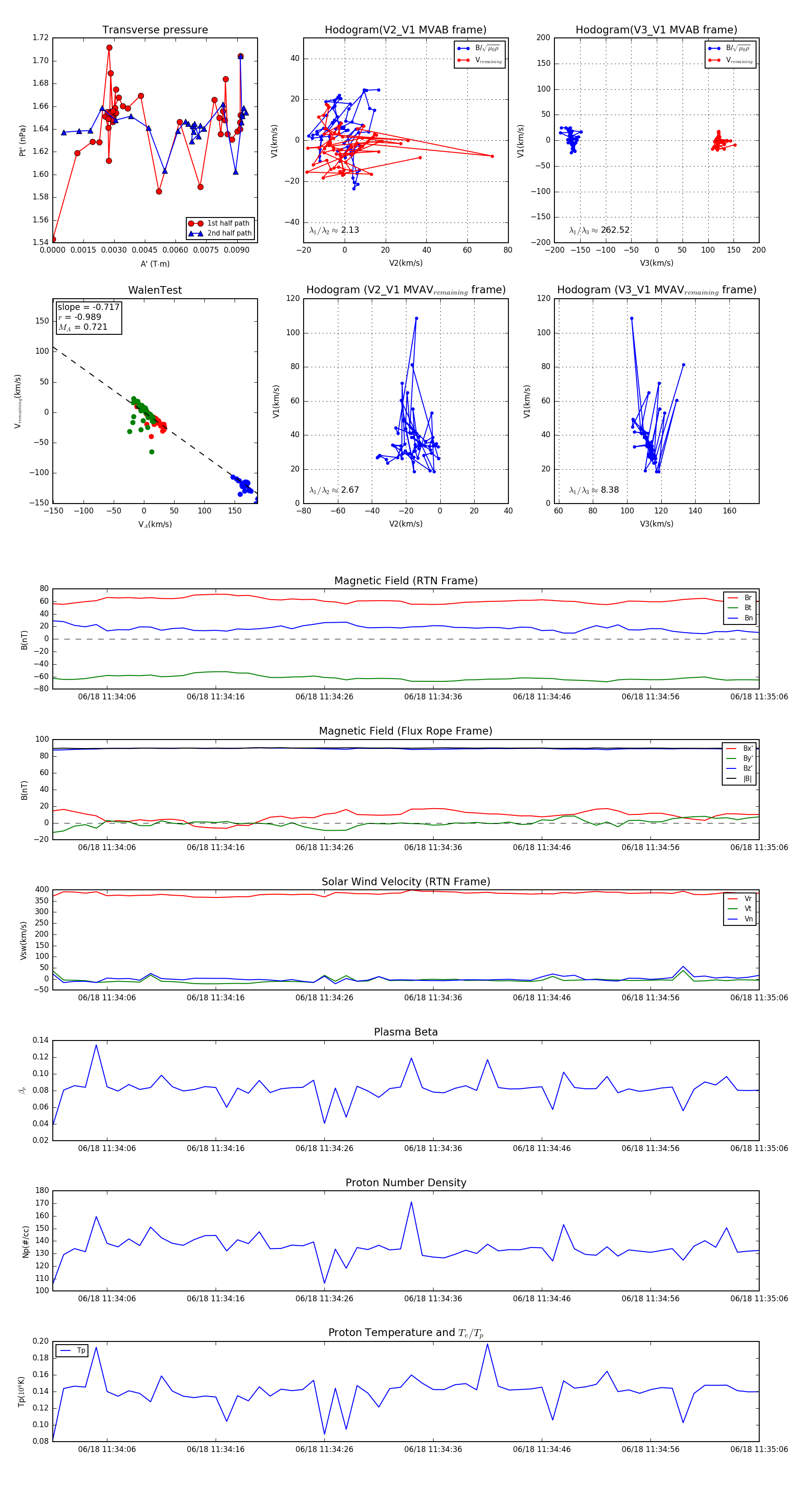
Flux Rope in 2023

Flux Rope Event 2023-06-18 11:34:01 ~ 2023-06-18 11:35:06 (66 seconds)


plot