HOME   LIST
‹–   –›

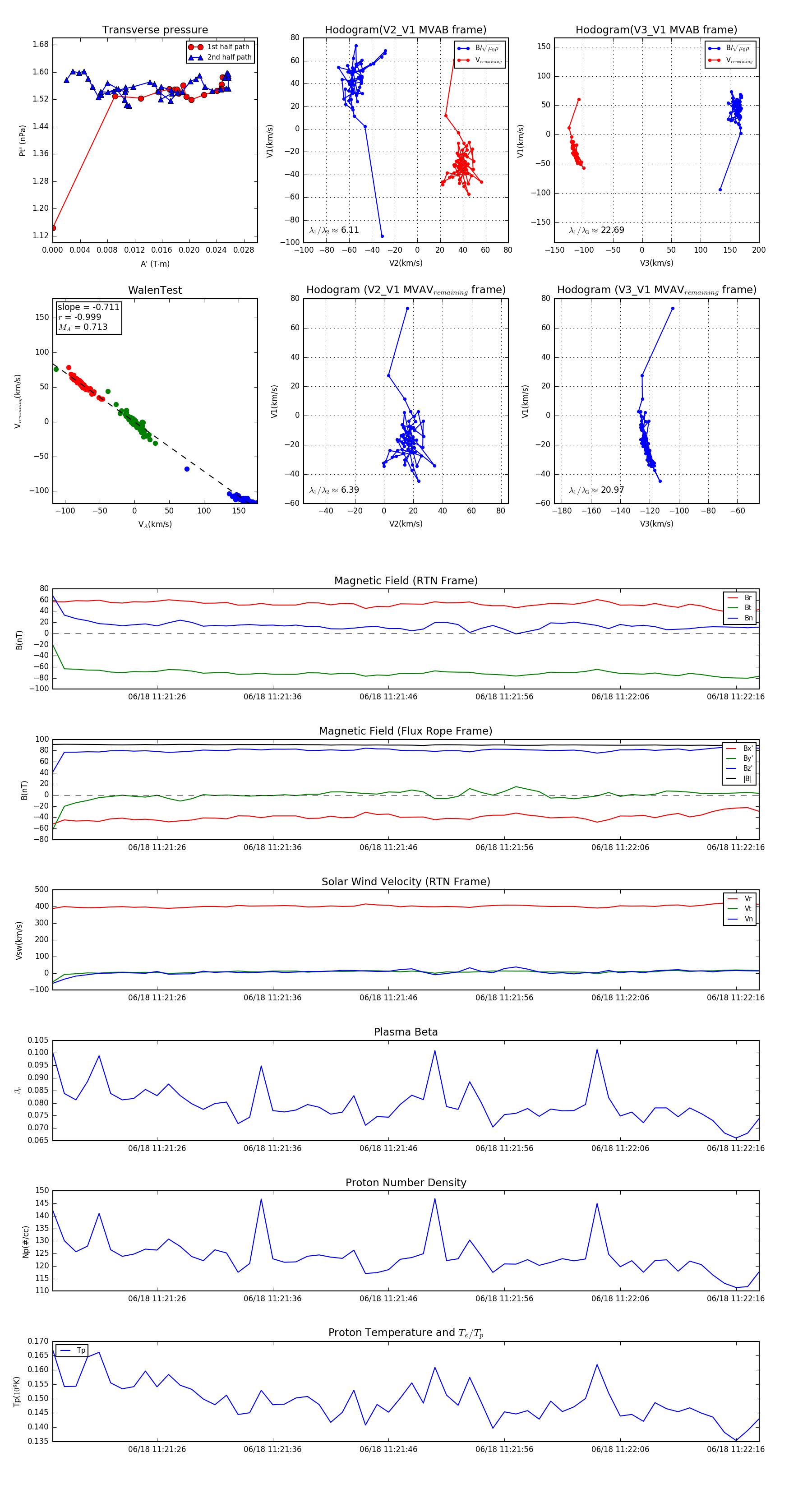
Flux Rope in 2023

Flux Rope Event 2023-06-18 11:21:17 ~ 2023-06-18 11:22:18 (62 seconds)


plot