HOME   LIST
‹–   –›

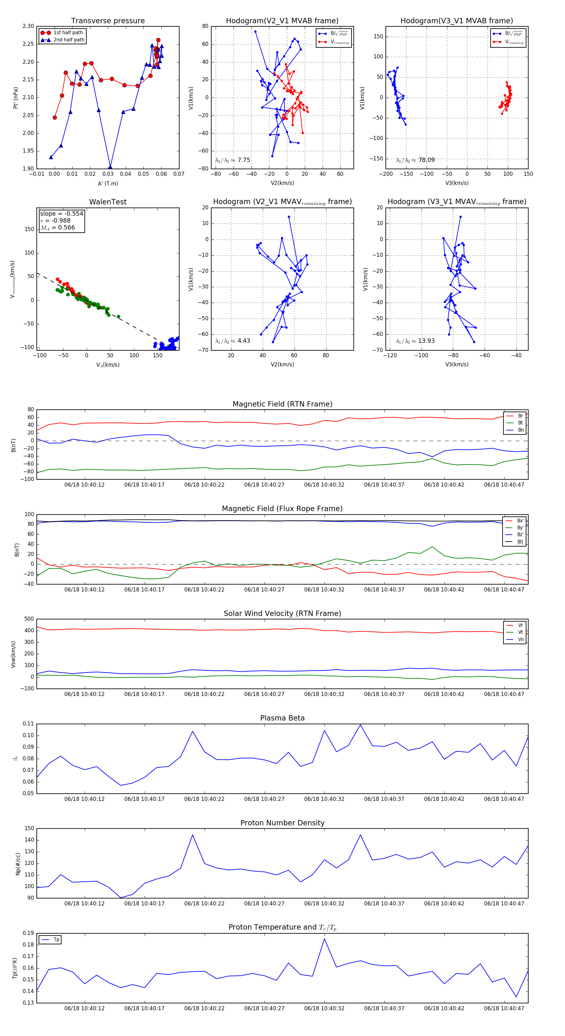
Flux Rope in 2023

Flux Rope Event 2023-06-18 10:40:08 ~ 2023-06-18 10:40:49 (42 seconds)


plot