HOME   LIST
‹–   –›

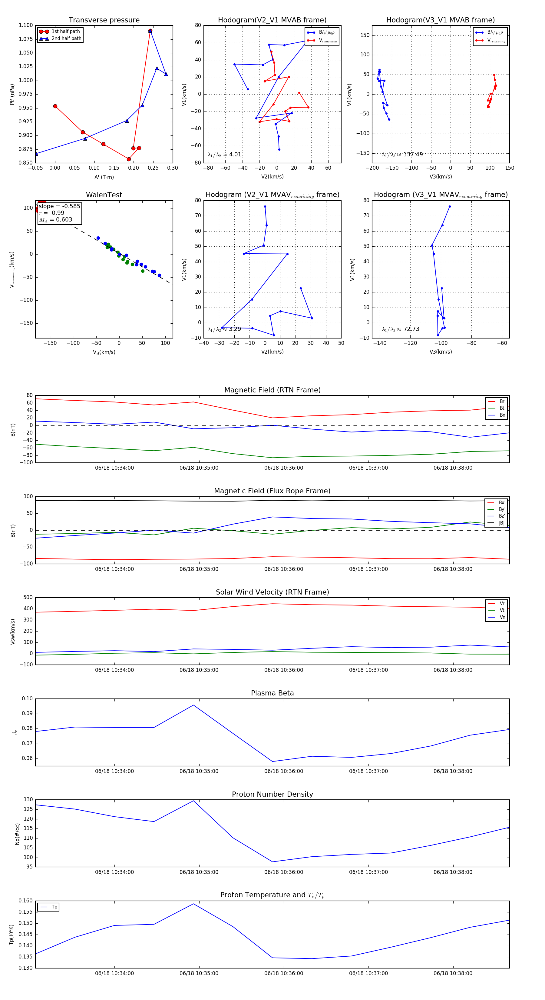
Flux Rope in 2023

Flux Rope Event 2023-06-18 10:33:04 ~ 2023-06-18 10:38:40 (337 seconds)


plot