HOME   LIST
‹–   –›

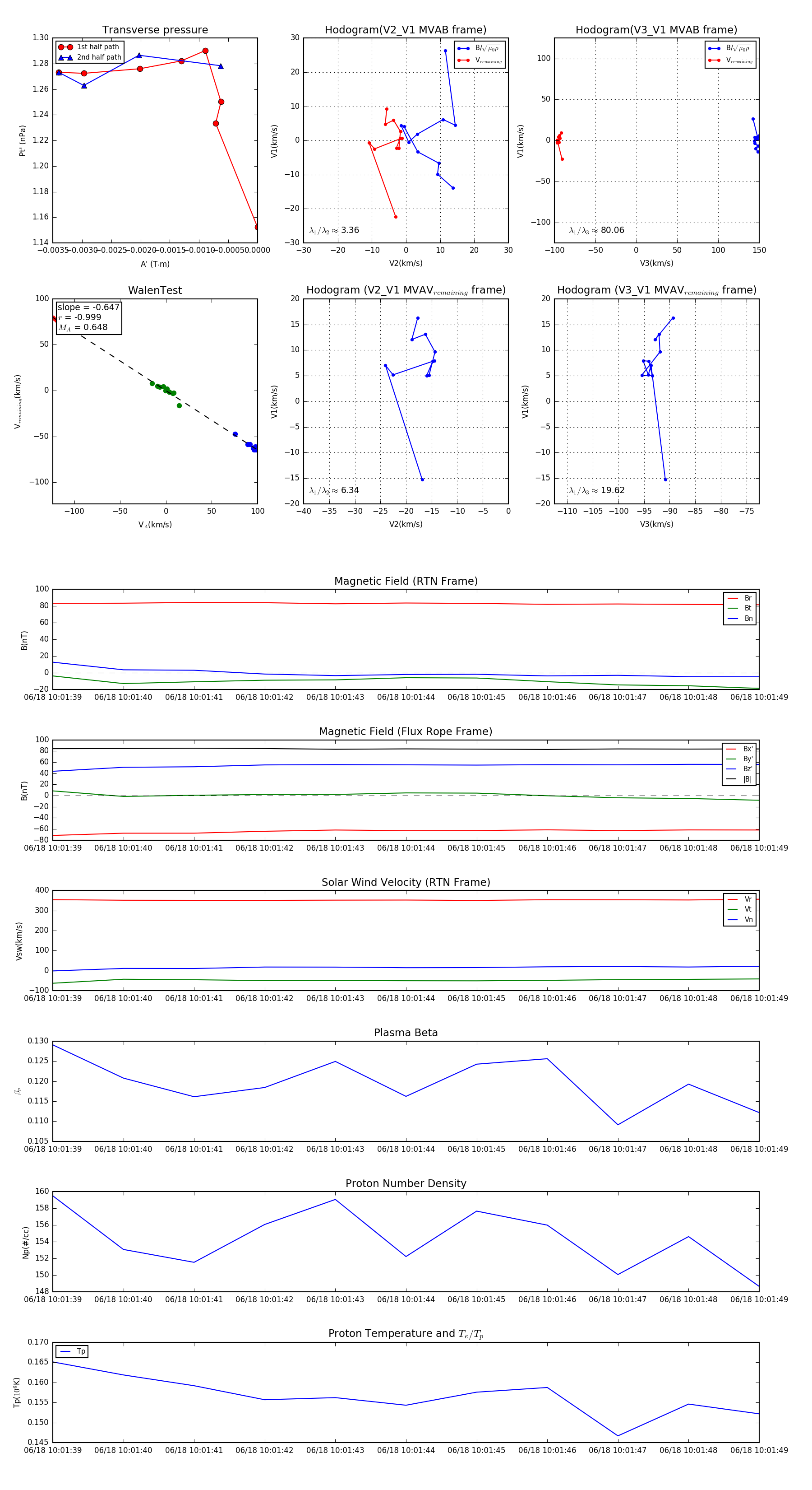
Flux Rope in 2023

Flux Rope Event 2023-06-18 10:01:39 ~ 2023-06-18 10:01:49 (11 seconds)


plot