HOME   LIST
‹–   –›

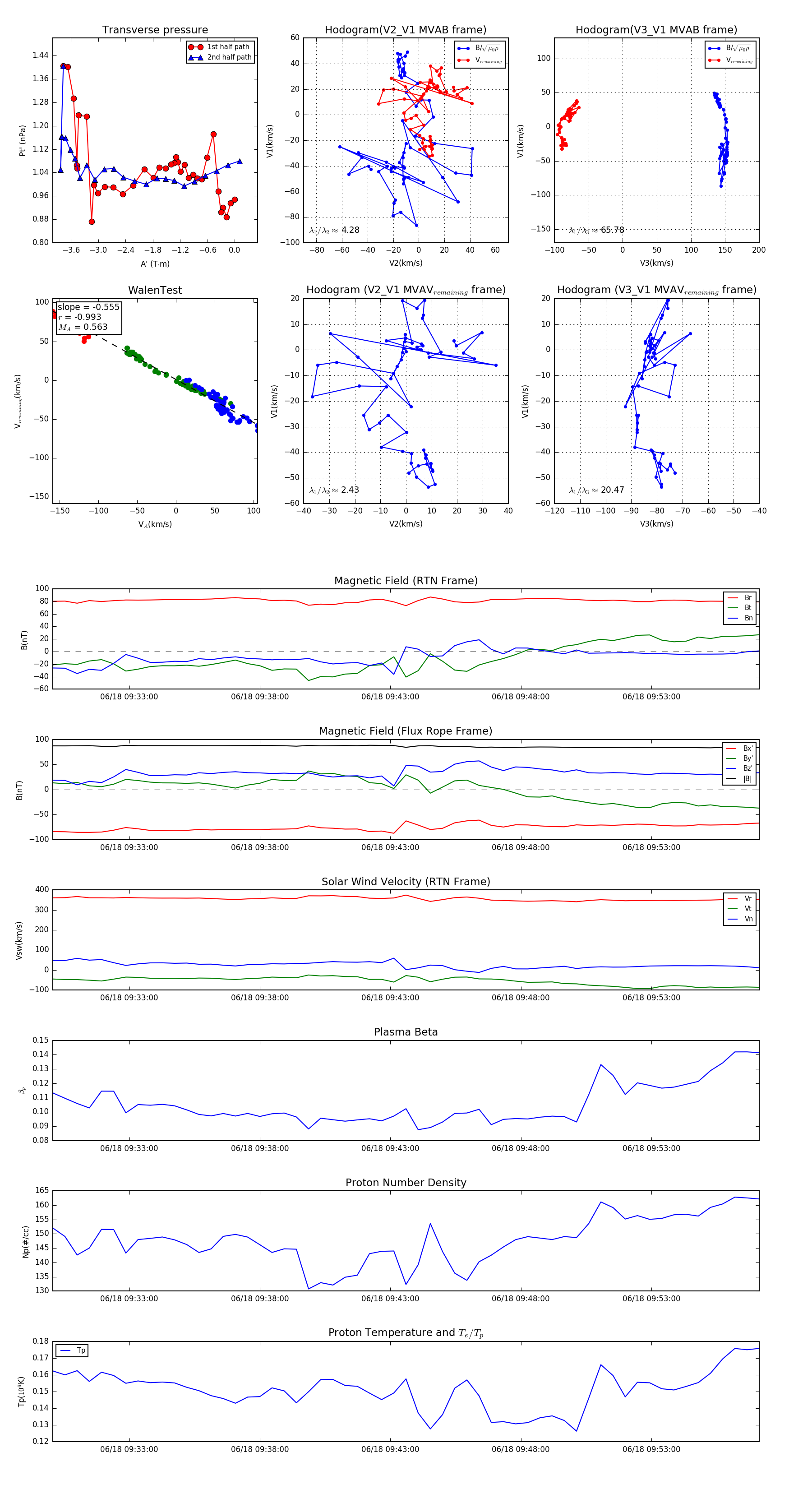
Flux Rope in 2023

Flux Rope Event 2023-06-18 09:30:04 ~ 2023-06-18 09:57:08 (1625 seconds)


plot