HOME   LIST
‹–   –›

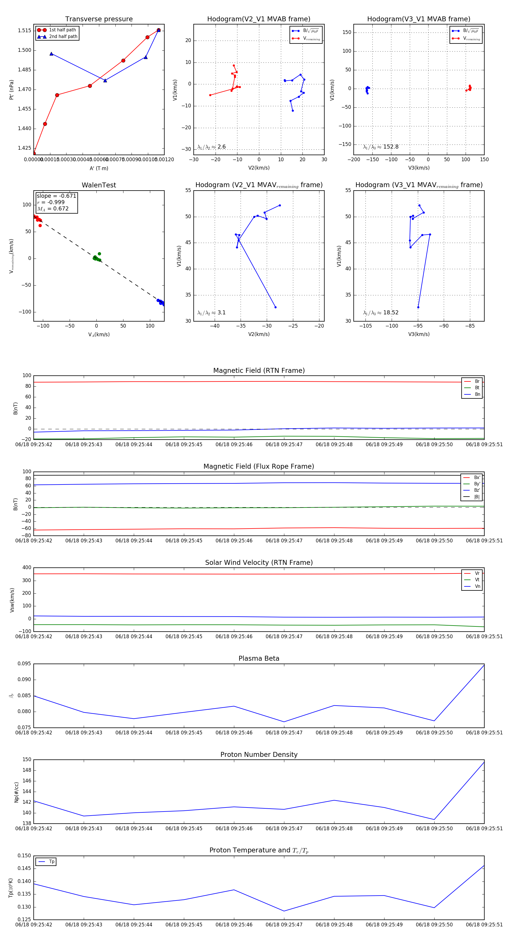
Flux Rope in 2023

Flux Rope Event 2023-06-18 09:25:42 ~ 2023-06-18 09:25:51 (10 seconds)


plot