HOME   LIST
‹–   –›

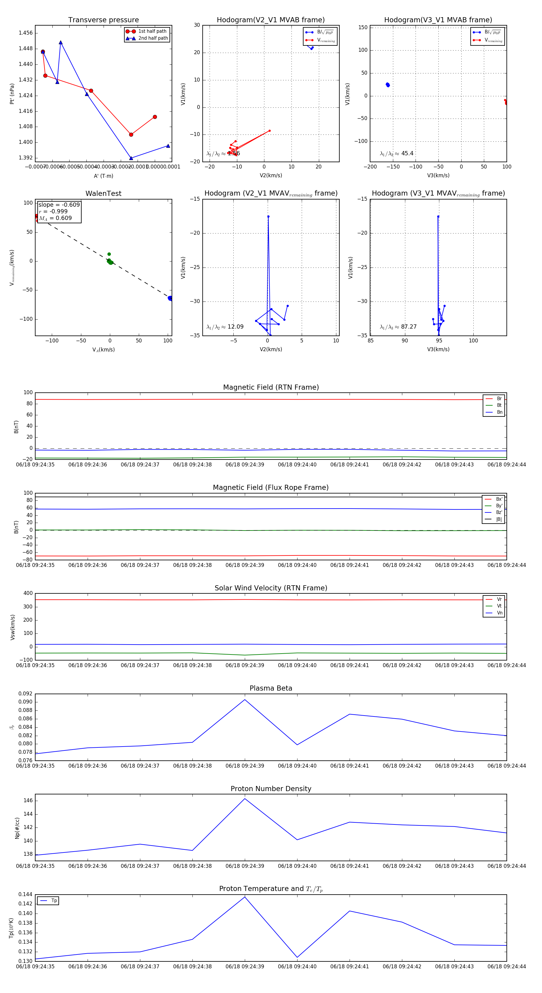
Flux Rope in 2023

Flux Rope Event 2023-06-18 09:24:35 ~ 2023-06-18 09:24:44 (10 seconds)


plot