HOME   LIST
‹–   –›

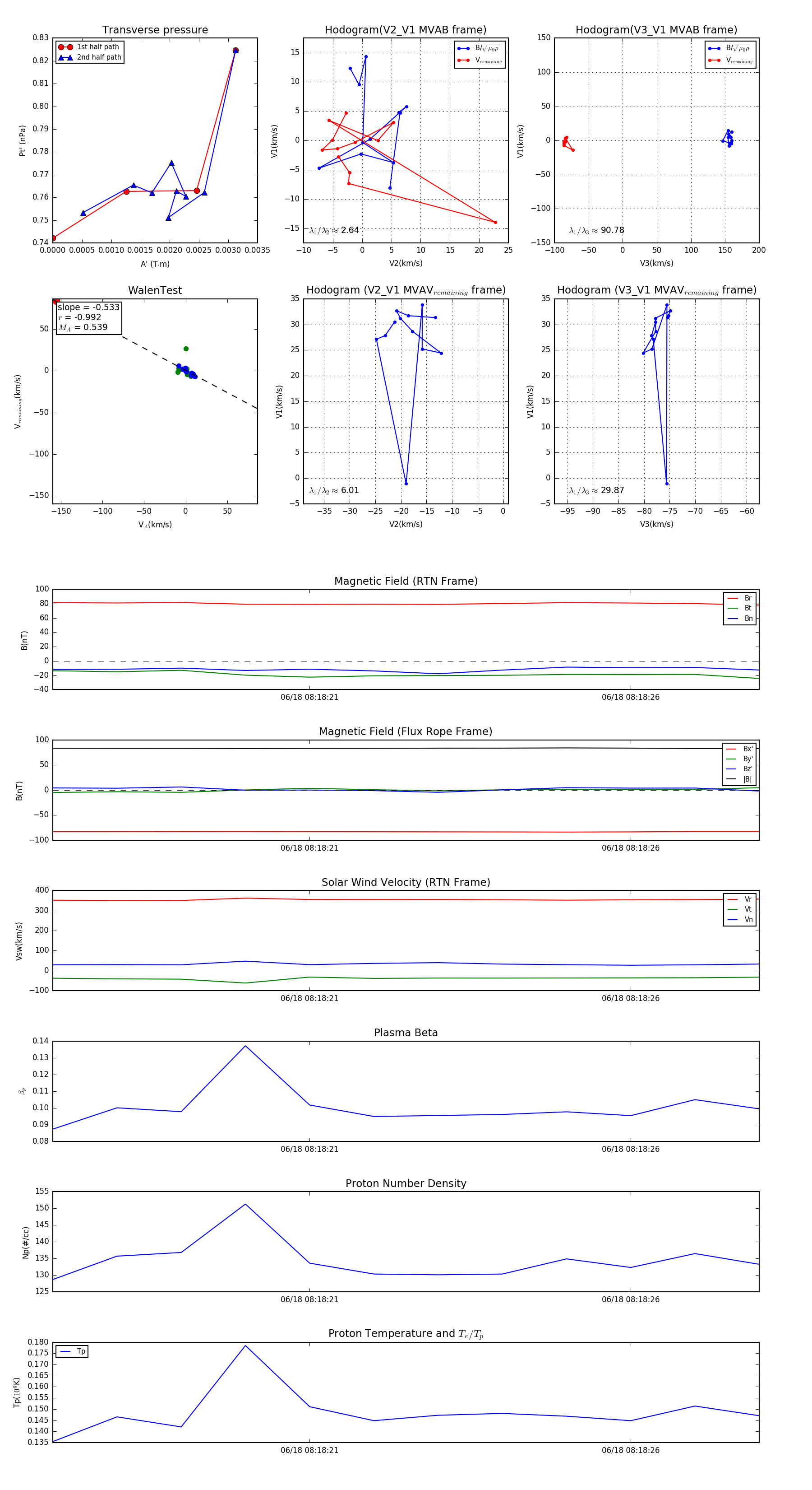
Flux Rope in 2023

Flux Rope Event 2023-06-18 08:18:17 ~ 2023-06-18 08:18:28 (12 seconds)


plot