HOME   LIST
‹–   –›

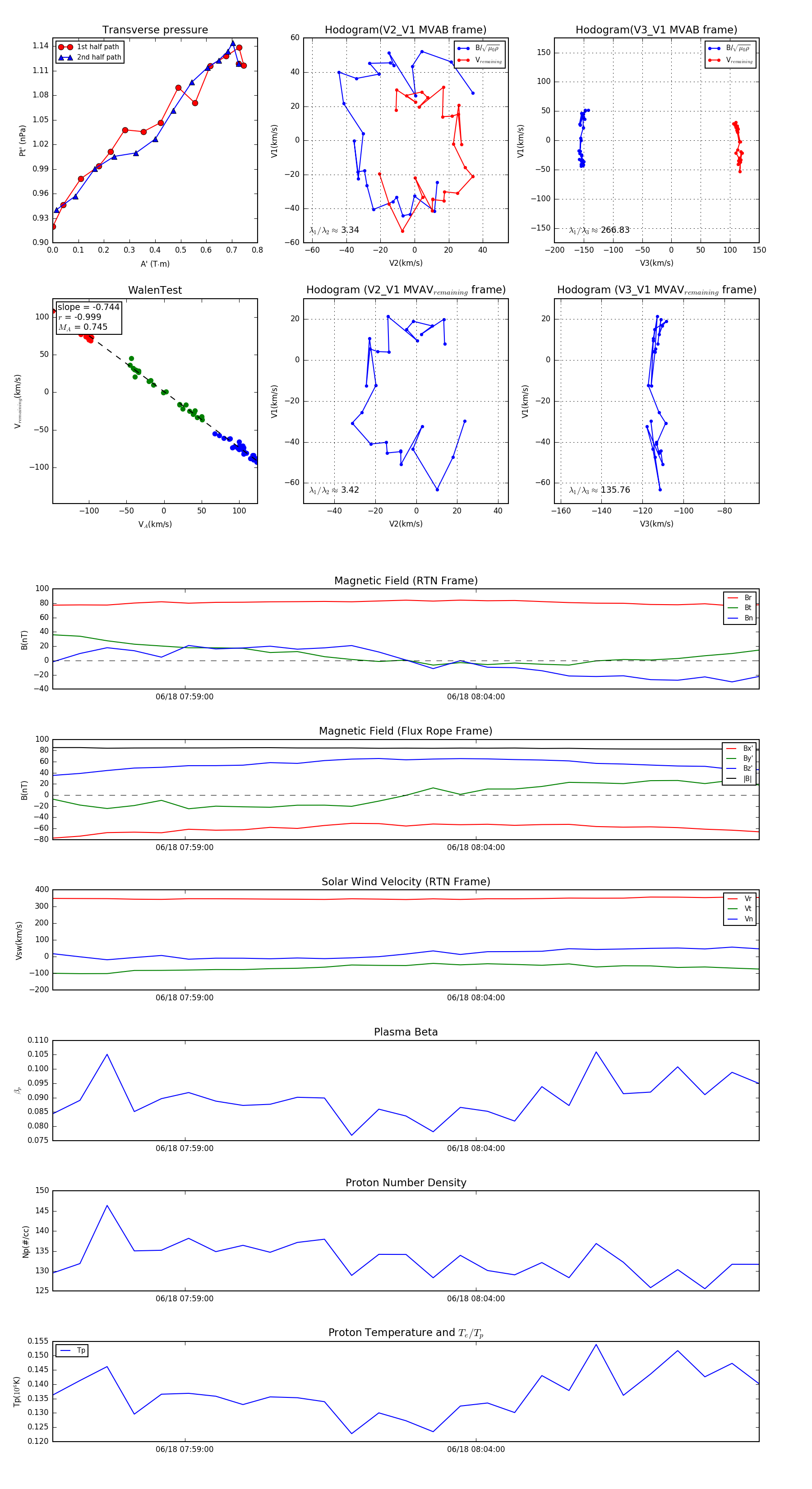
Flux Rope in 2023

Flux Rope Event 2023-06-18 07:56:44 ~ 2023-06-18 08:08:52 (729 seconds)


plot