HOME   LIST
‹–   –›

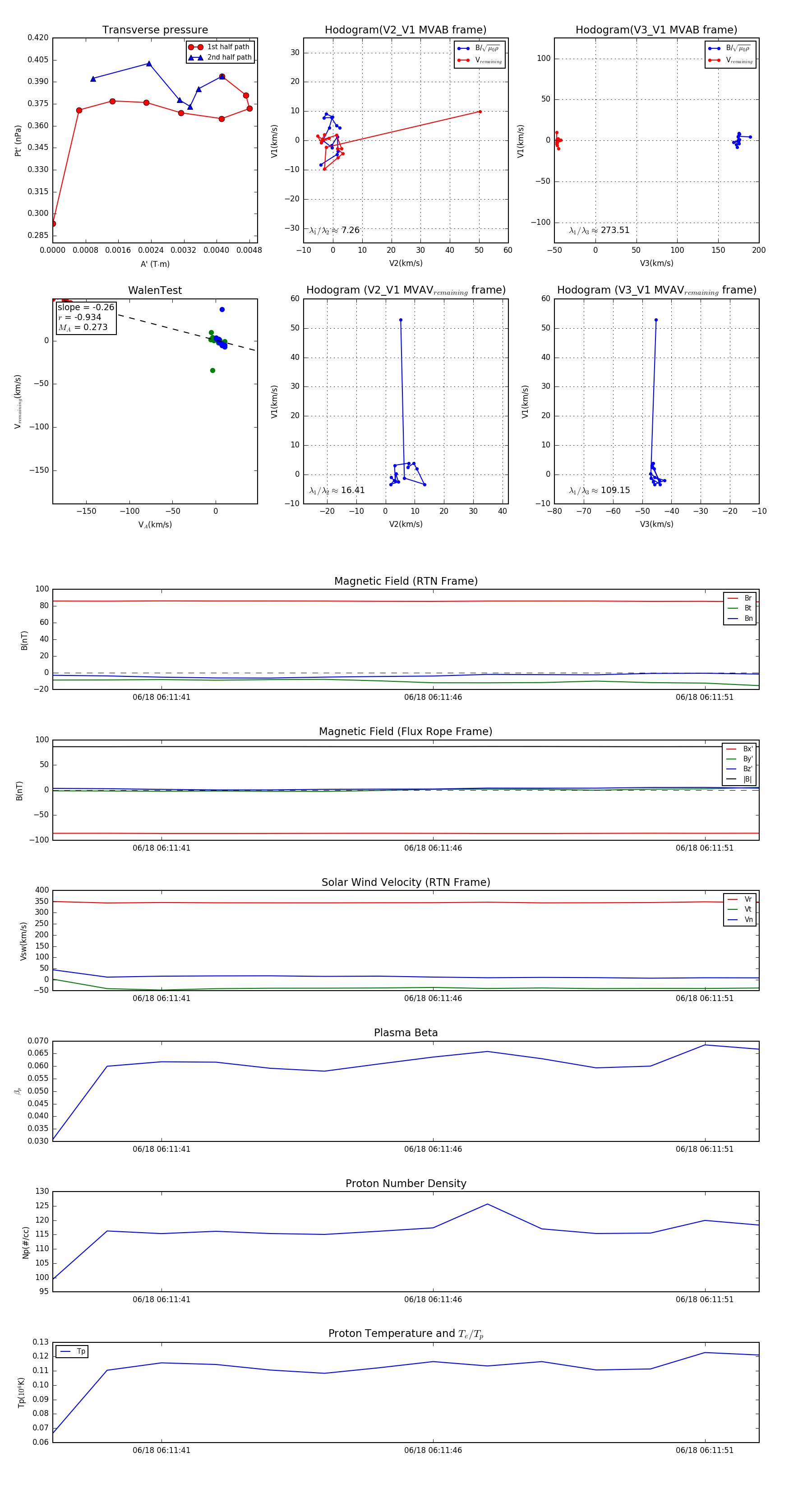
Flux Rope in 2023

Flux Rope Event 2023-06-18 06:11:39 ~ 2023-06-18 06:11:52 (14 seconds)


plot