HOME   LIST
‹–   –›

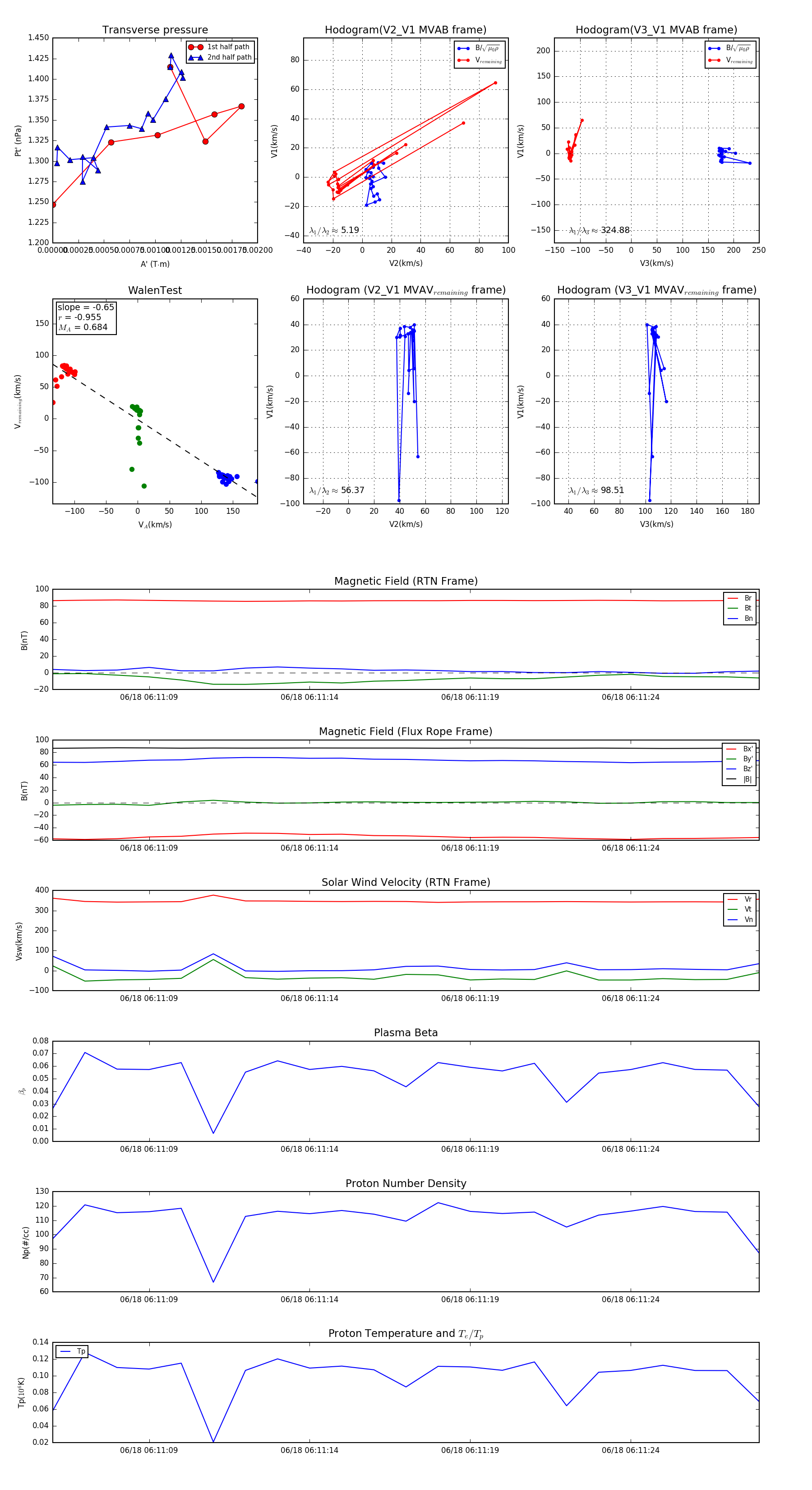
Flux Rope in 2023

Flux Rope Event 2023-06-18 06:11:06 ~ 2023-06-18 06:11:28 (23 seconds)


plot