HOME   LIST
‹–   –›

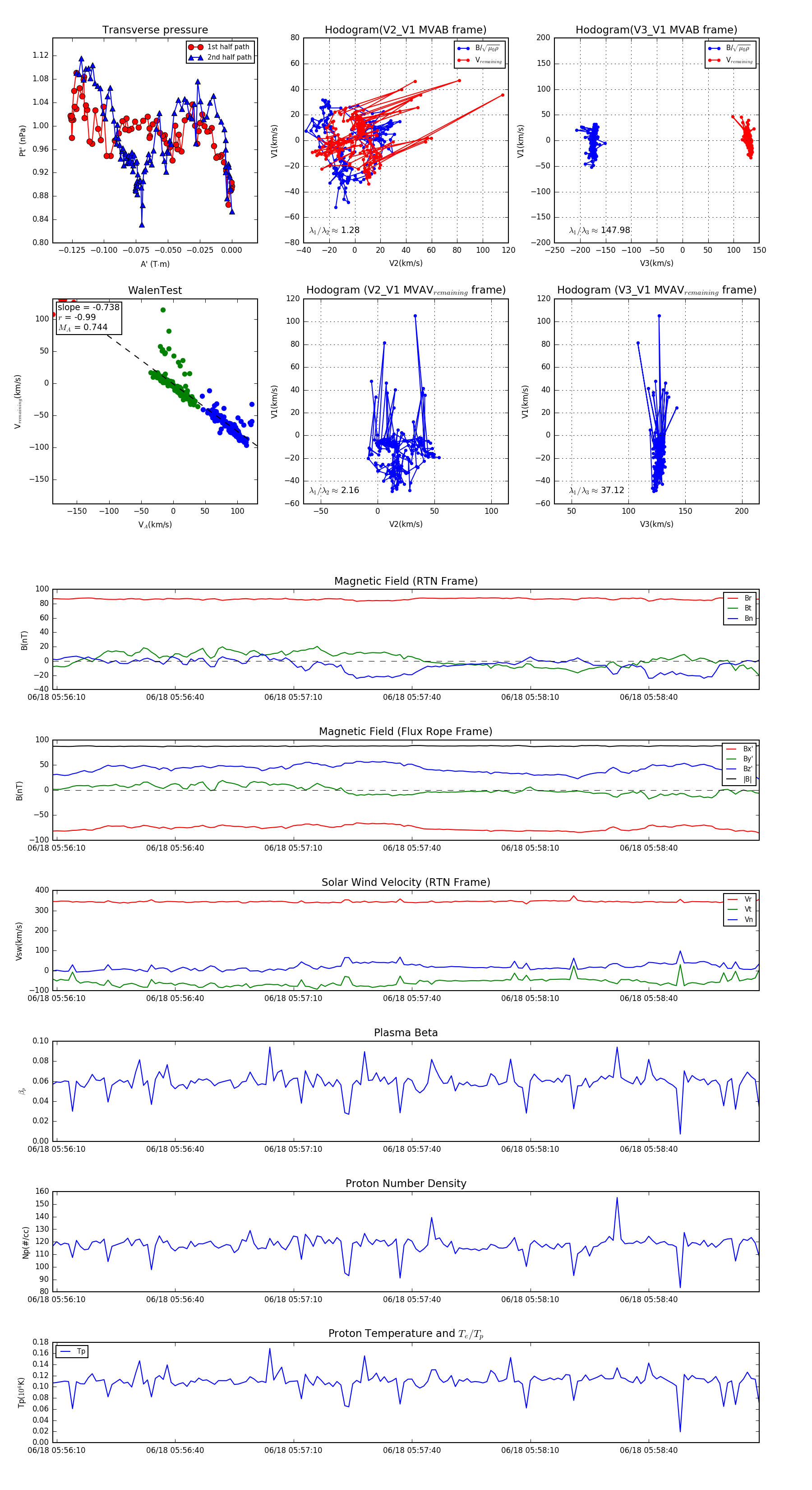
Flux Rope in 2023

Flux Rope Event 2023-06-18 05:56:09 ~ 2023-06-18 05:59:08 (180 seconds)


plot