HOME   LIST
‹–   –›

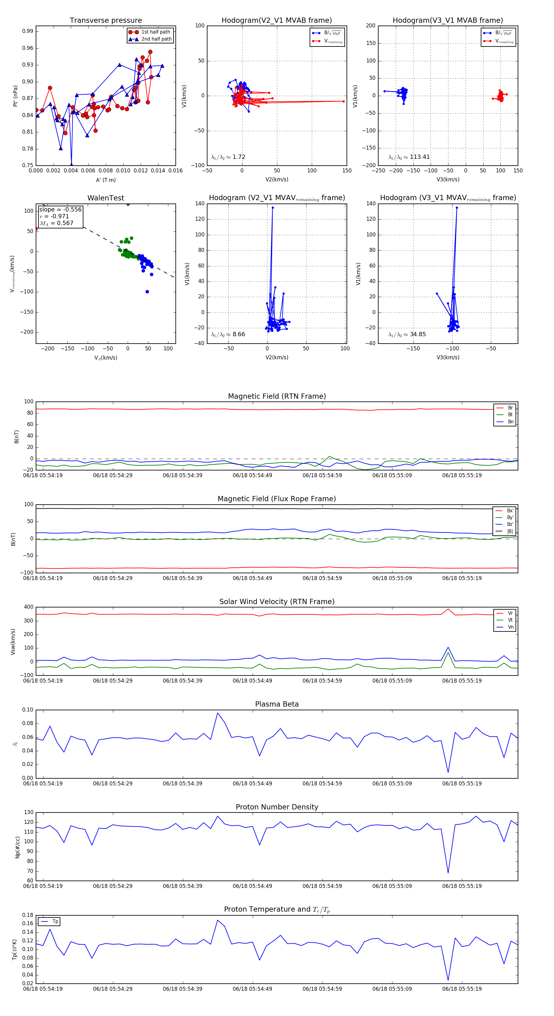
Flux Rope in 2023

Flux Rope Event 2023-06-18 05:54:18 ~ 2023-06-18 05:55:27 (70 seconds)


plot