HOME   LIST
‹–   –›

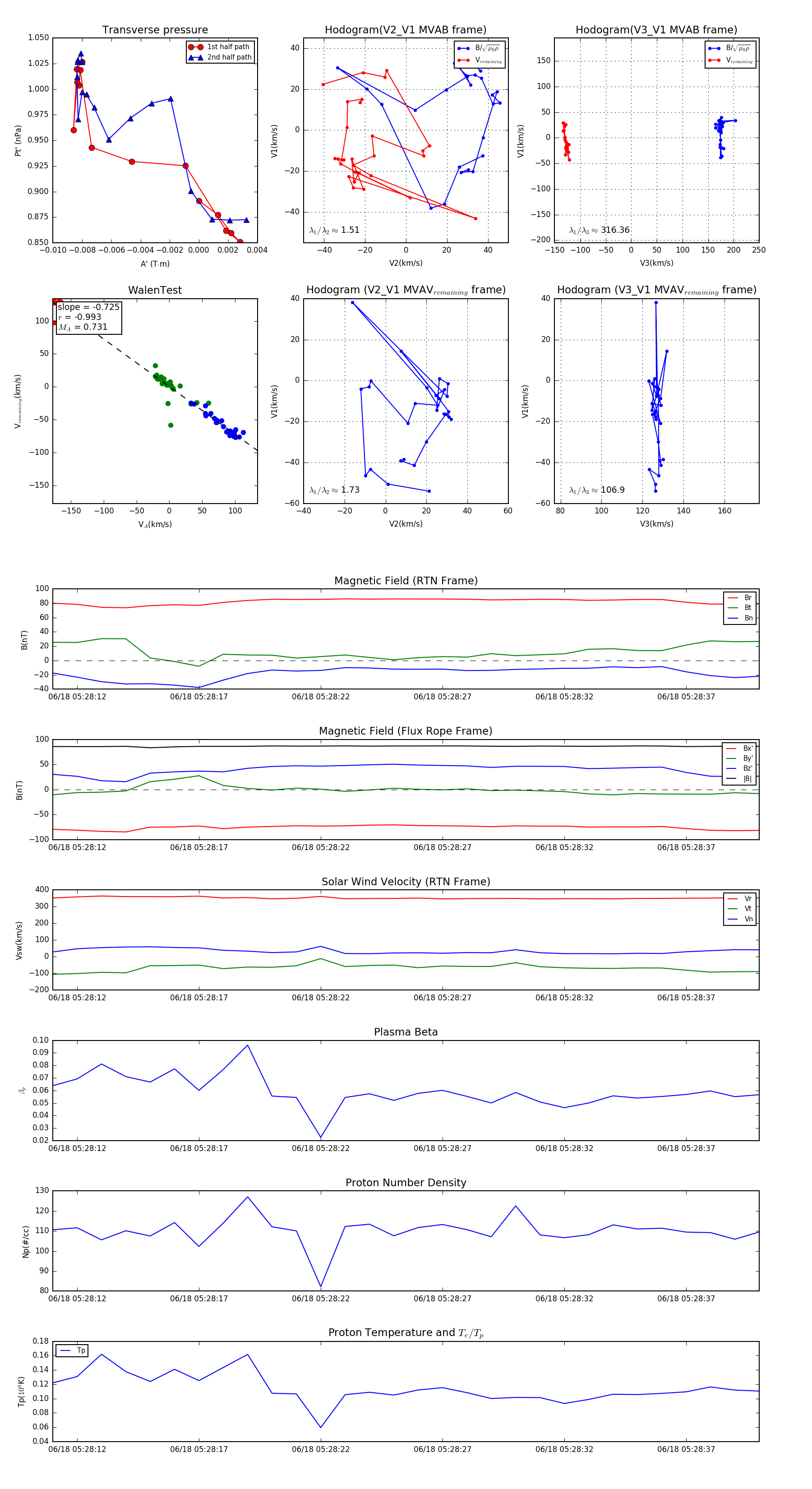
Flux Rope in 2023

Flux Rope Event 2023-06-18 05:28:11 ~ 2023-06-18 05:28:40 (30 seconds)


plot