HOME   LIST
‹–   –›

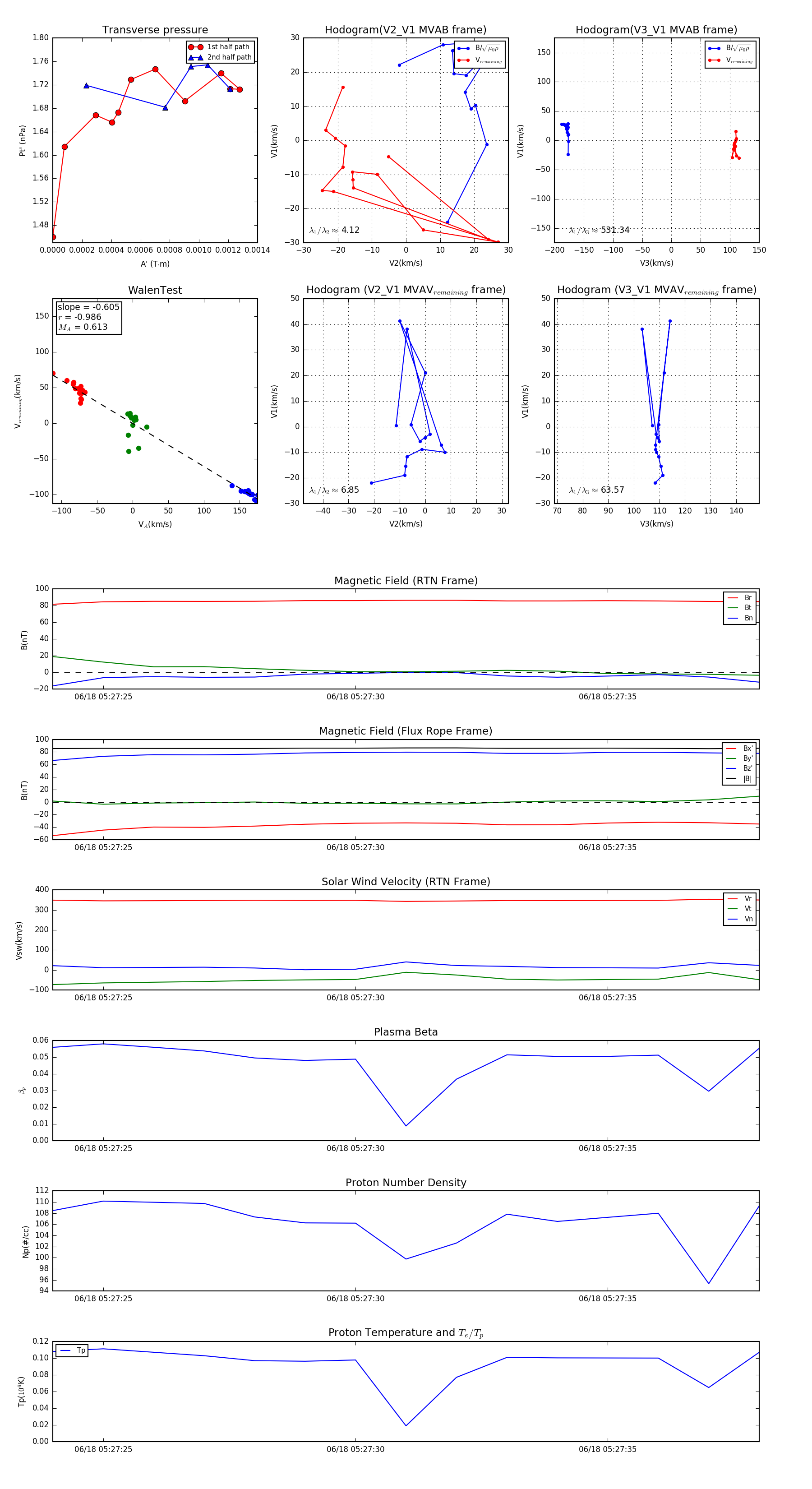
Flux Rope in 2023

Flux Rope Event 2023-06-18 05:27:24 ~ 2023-06-18 05:27:38 (15 seconds)


plot