HOME   LIST
‹–   –›

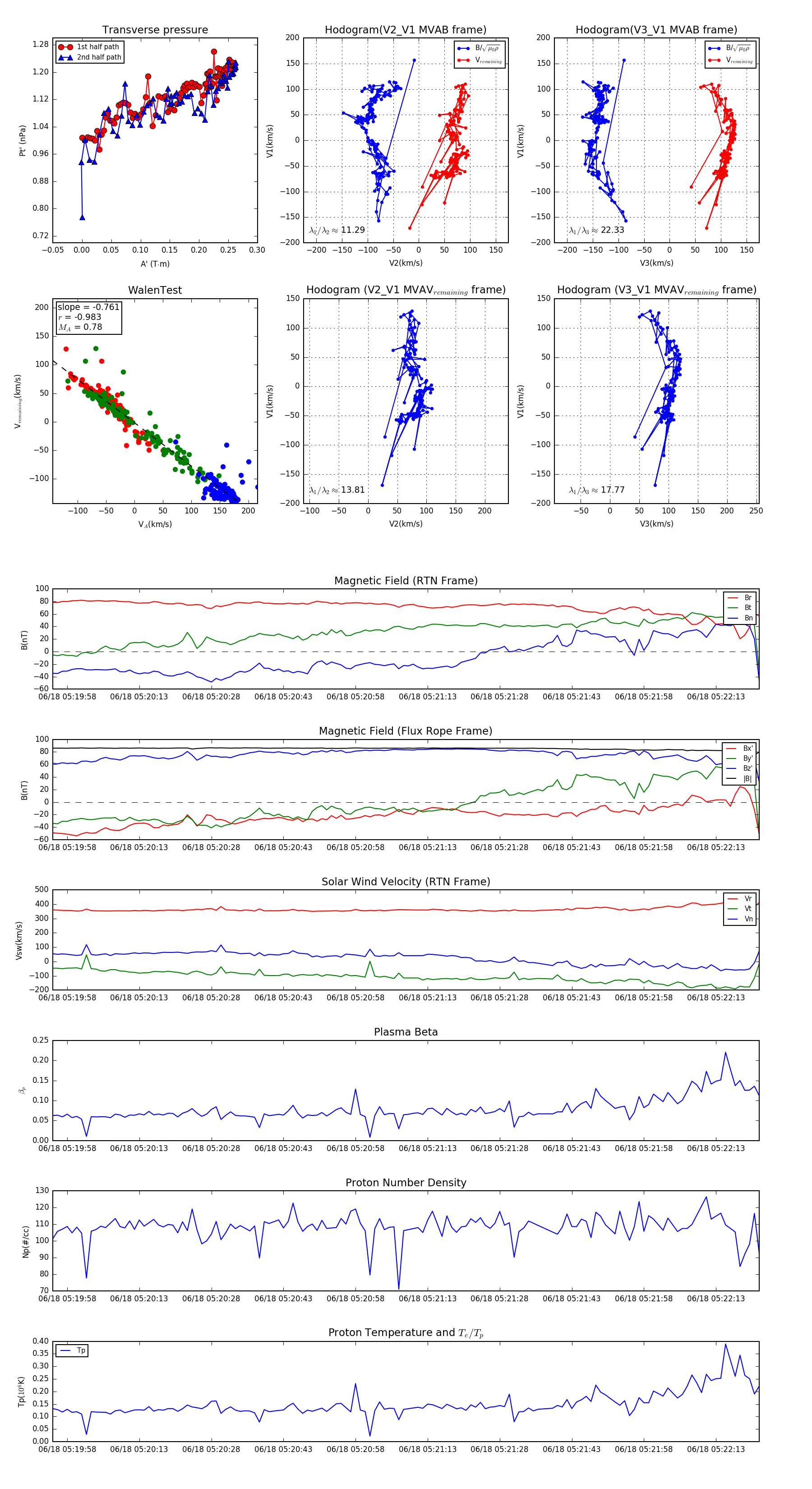
Flux Rope in 2023

Flux Rope Event 2023-06-18 05:19:55 ~ 2023-06-18 05:22:22 (148 seconds)


plot