HOME   LIST
‹–   –›

Flux Rope in 2023

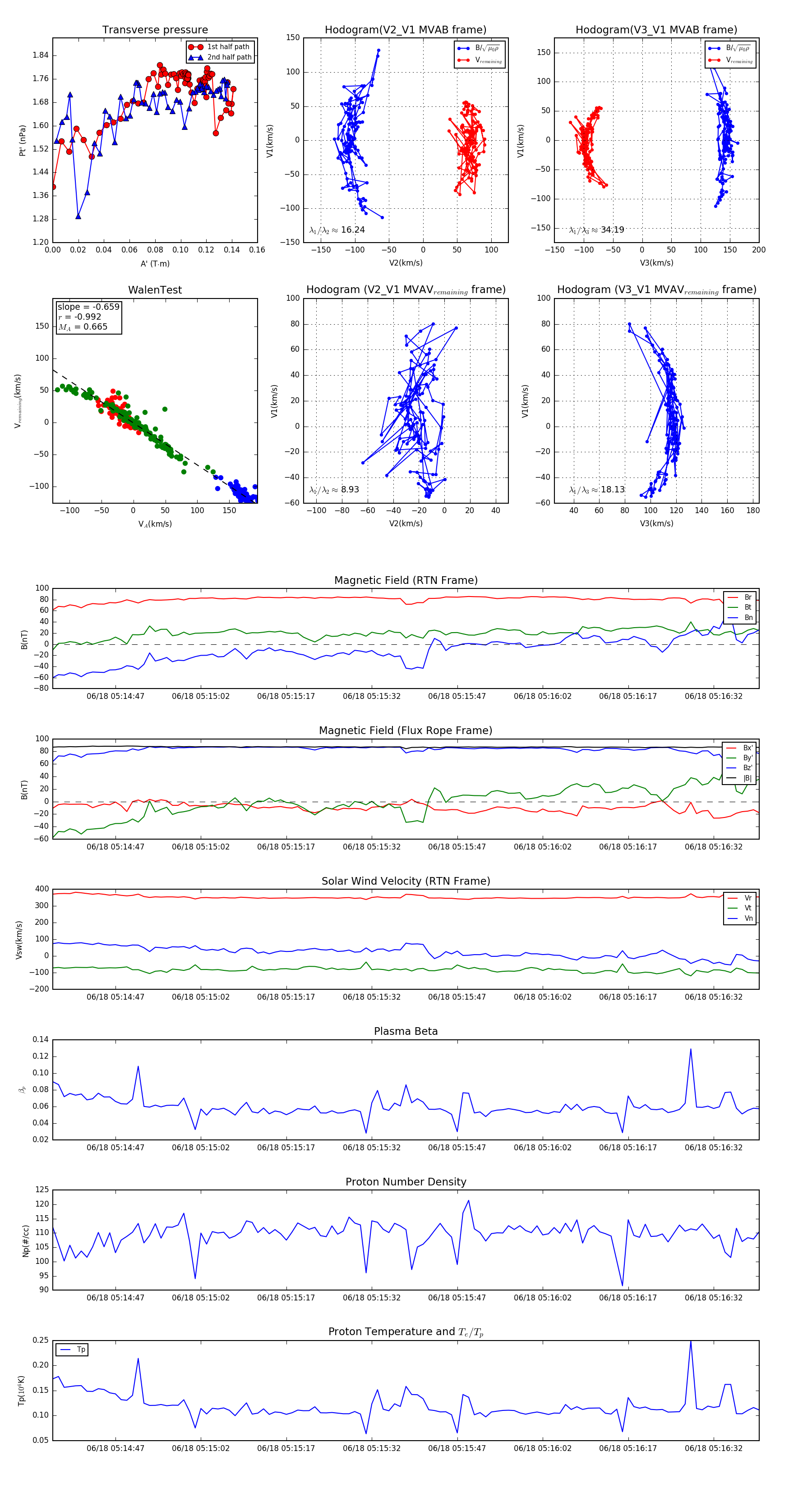
Flux Rope Event 2023-06-18 05:14:36 ~ 2023-06-18 05:16:40 (125 seconds)


plot