HOME   LIST
‹–   –›

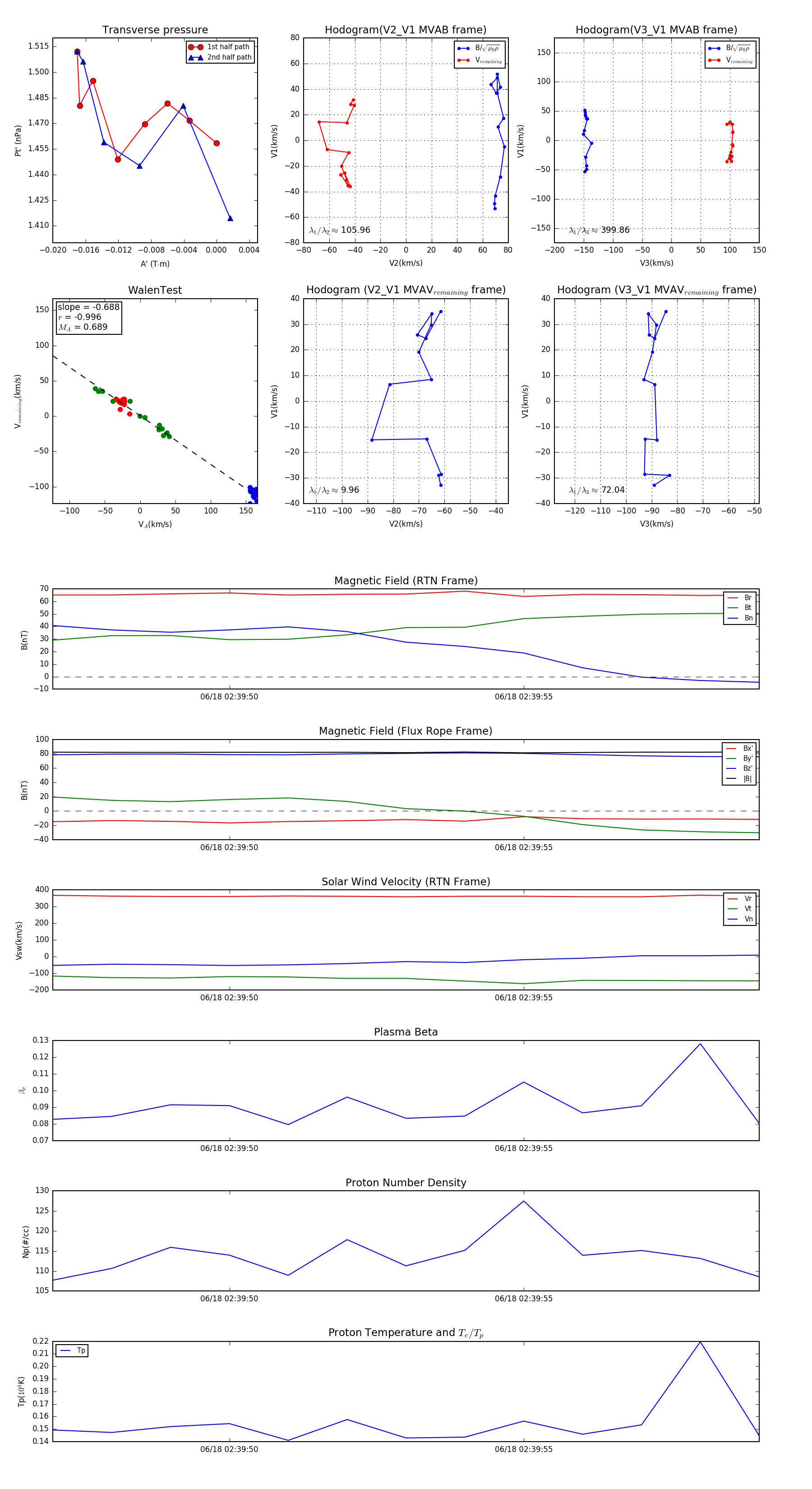
Flux Rope in 2023

Flux Rope Event 2023-06-18 02:39:47 ~ 2023-06-18 02:39:59 (13 seconds)


plot