HOME   LIST
‹–   –›

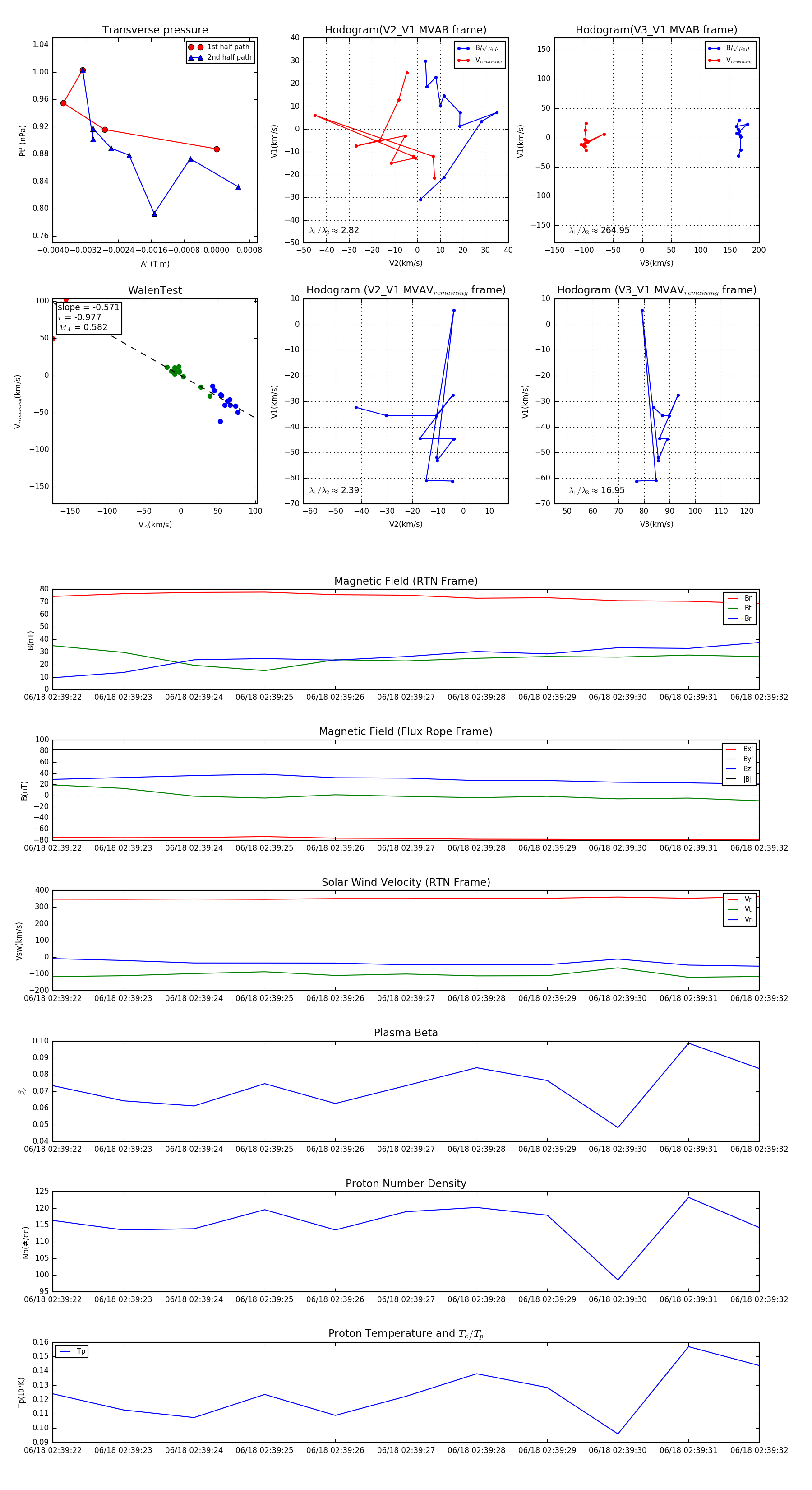
Flux Rope in 2023

Flux Rope Event 2023-06-18 02:39:22 ~ 2023-06-18 02:39:32 (11 seconds)


plot