HOME   LIST
‹–   –›

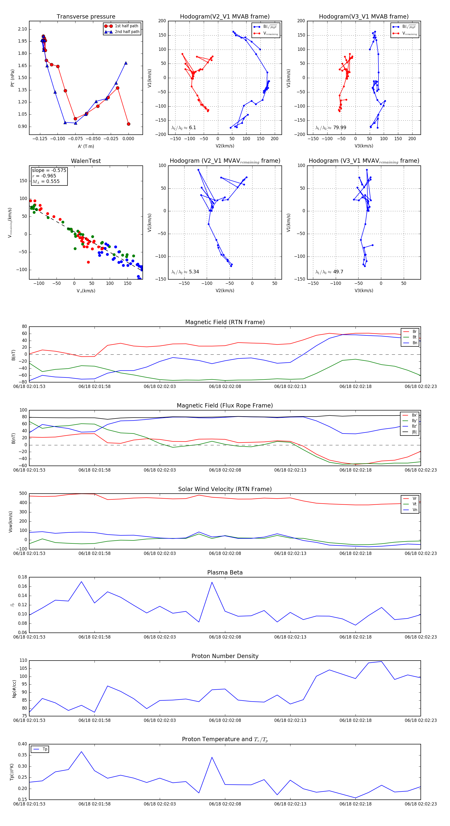
Flux Rope in 2023

Flux Rope Event 2023-06-18 02:01:53 ~ 2023-06-18 02:02:23 (31 seconds)


plot