HOME   LIST
‹–   –›

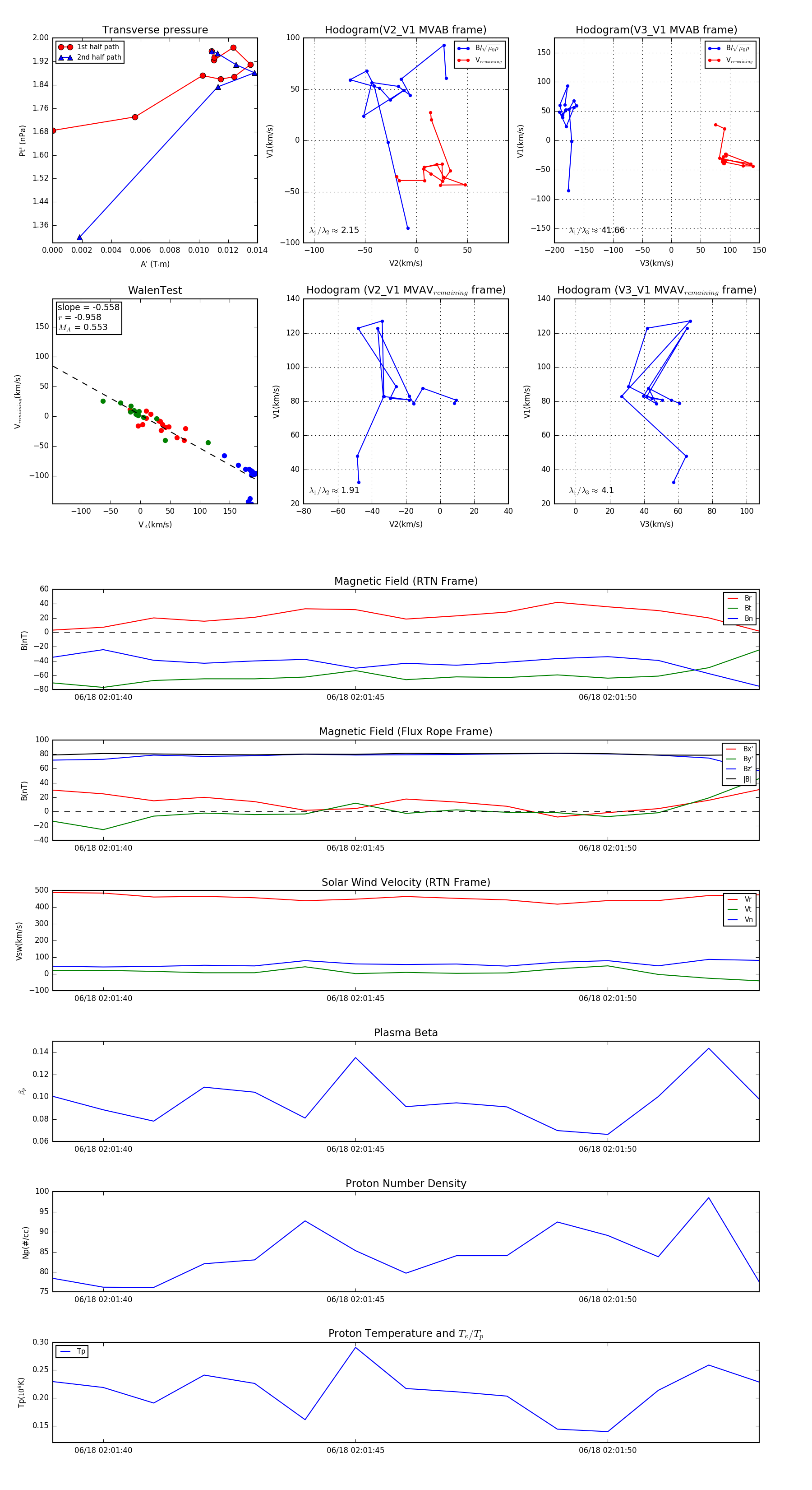
Flux Rope in 2023

Flux Rope Event 2023-06-18 02:01:39 ~ 2023-06-18 02:01:53 (15 seconds)


plot