HOME   LIST
‹–   –›

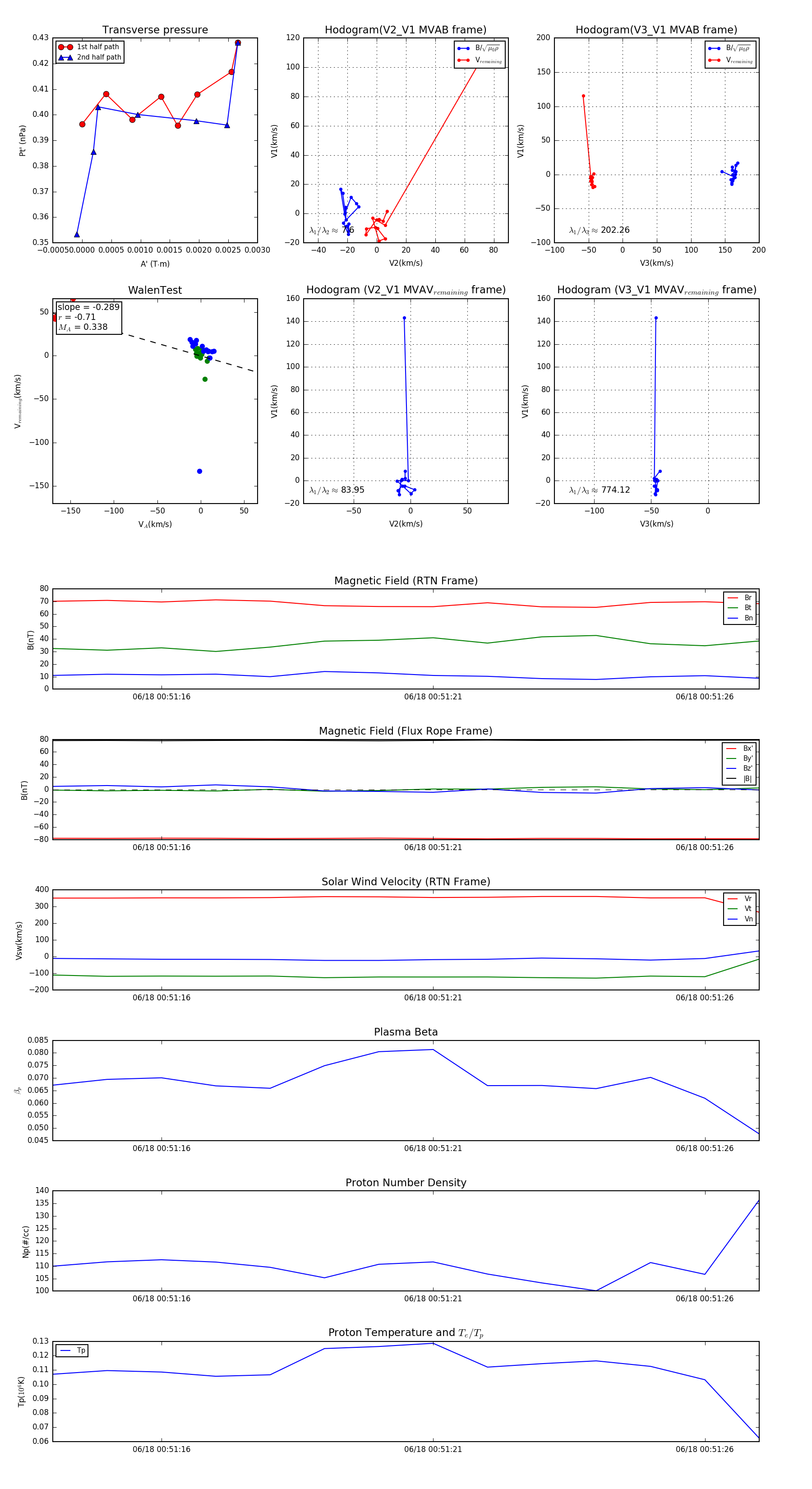
Flux Rope in 2023

Flux Rope Event 2023-06-18 00:51:14 ~ 2023-06-18 00:51:27 (14 seconds)


plot