HOME   LIST
‹–   –›

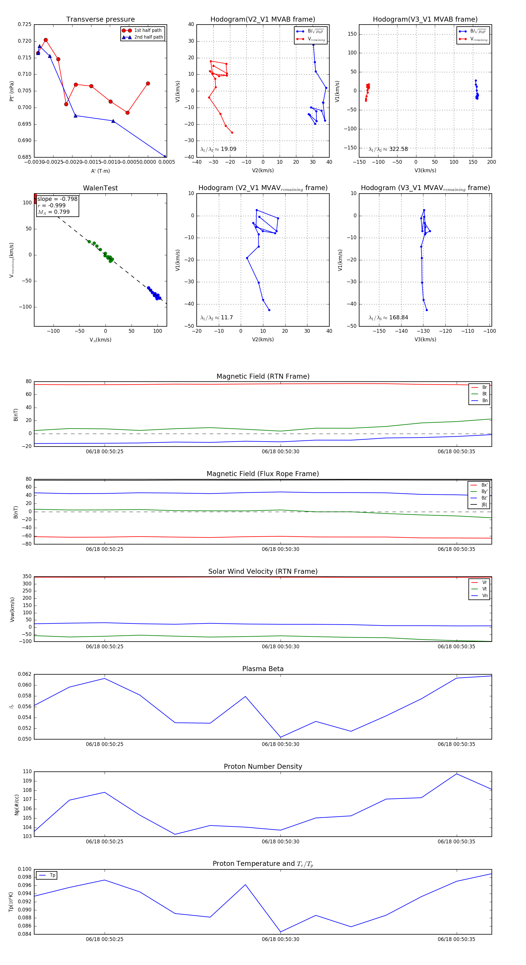
Flux Rope in 2023

Flux Rope Event 2023-06-18 00:50:23 ~ 2023-06-18 00:50:36 (14 seconds)


plot