HOME   LIST
‹–   –›

Flux Rope in 2023

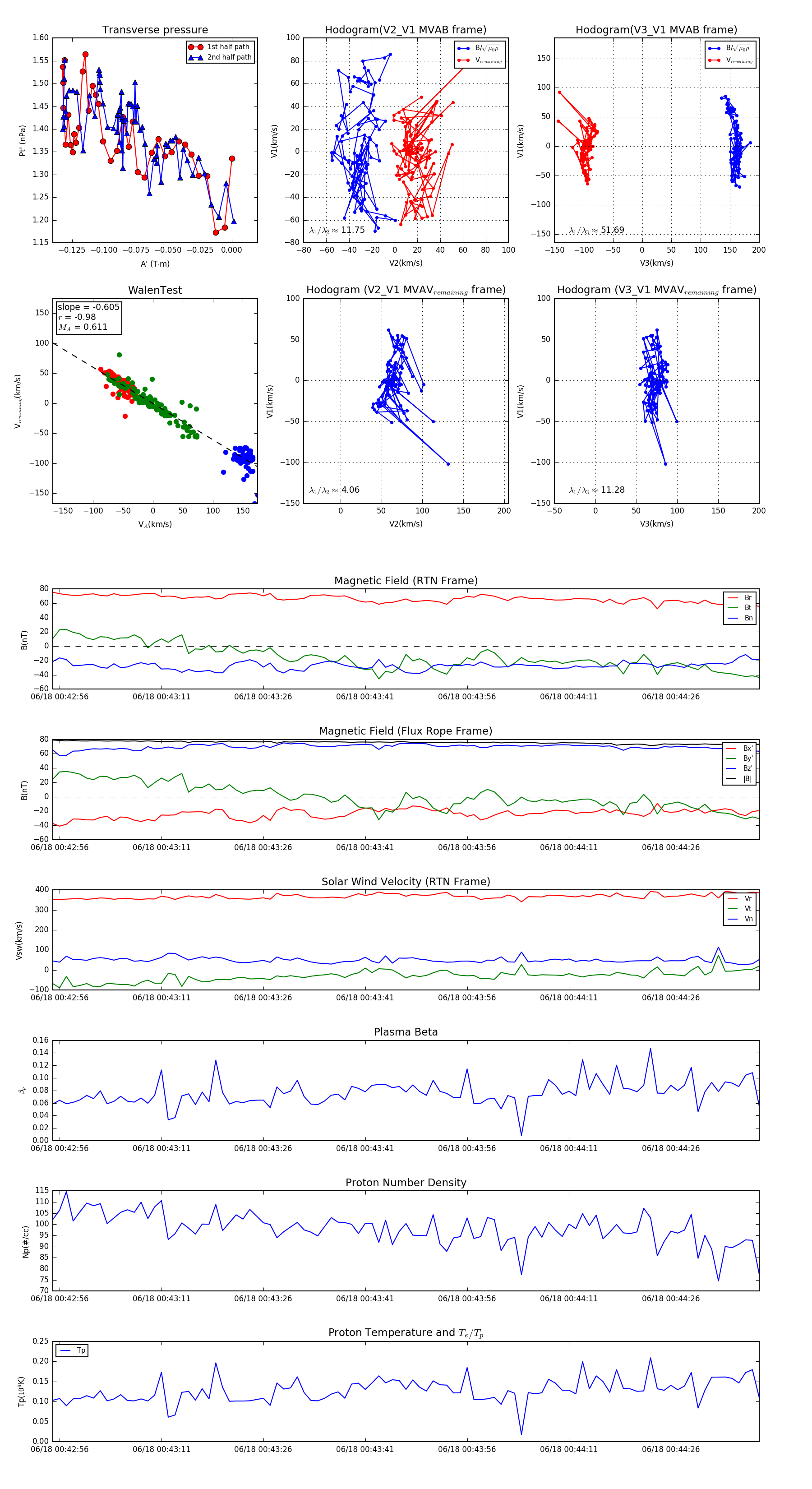
Flux Rope Event 2023-06-18 00:42:55 ~ 2023-06-18 00:44:39 (105 seconds)


plot