HOME   LIST
‹–   –›

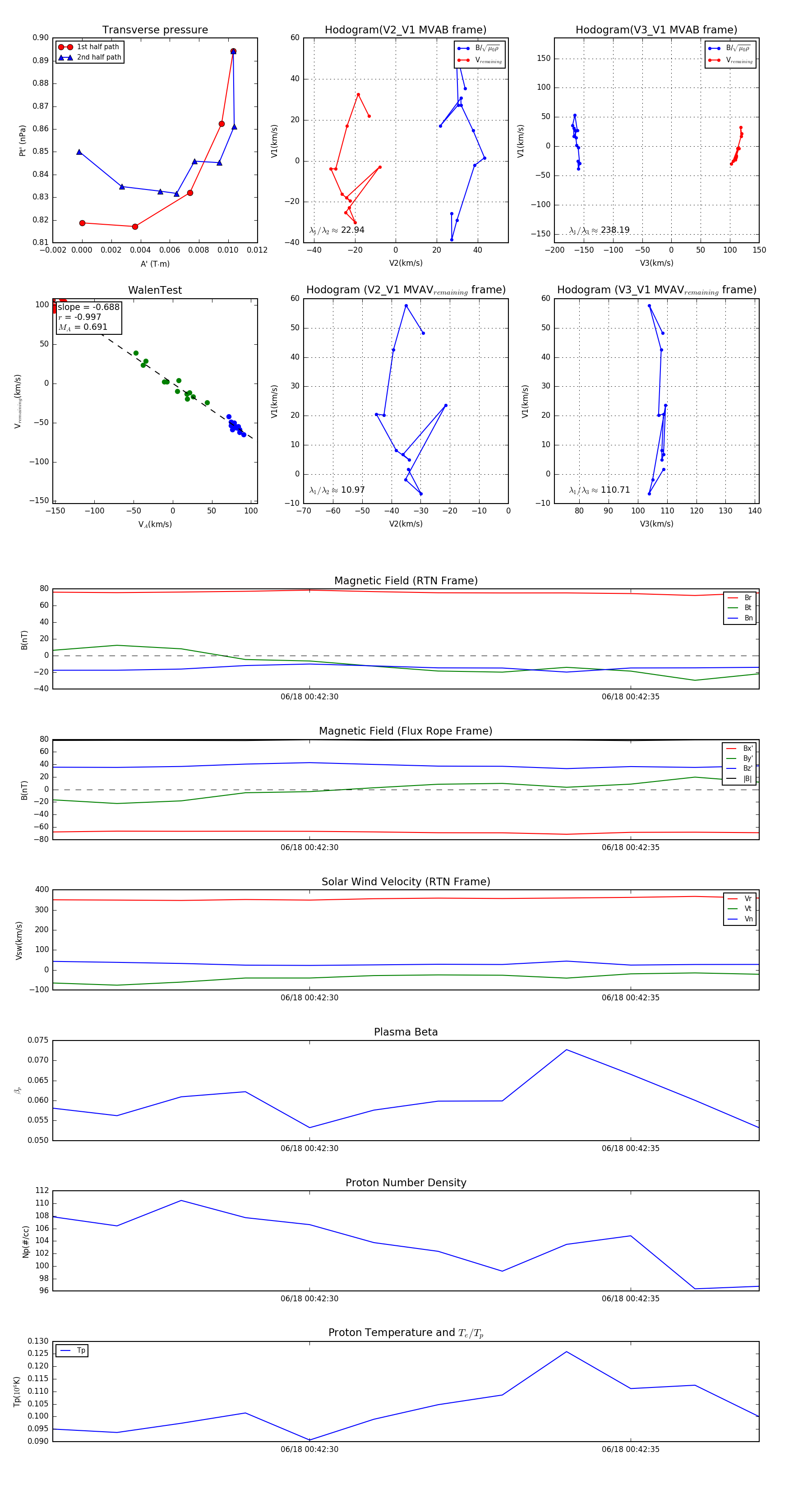
Flux Rope in 2023

Flux Rope Event 2023-06-18 00:42:26 ~ 2023-06-18 00:42:37 (12 seconds)


plot