HOME   LIST
‹–   –›

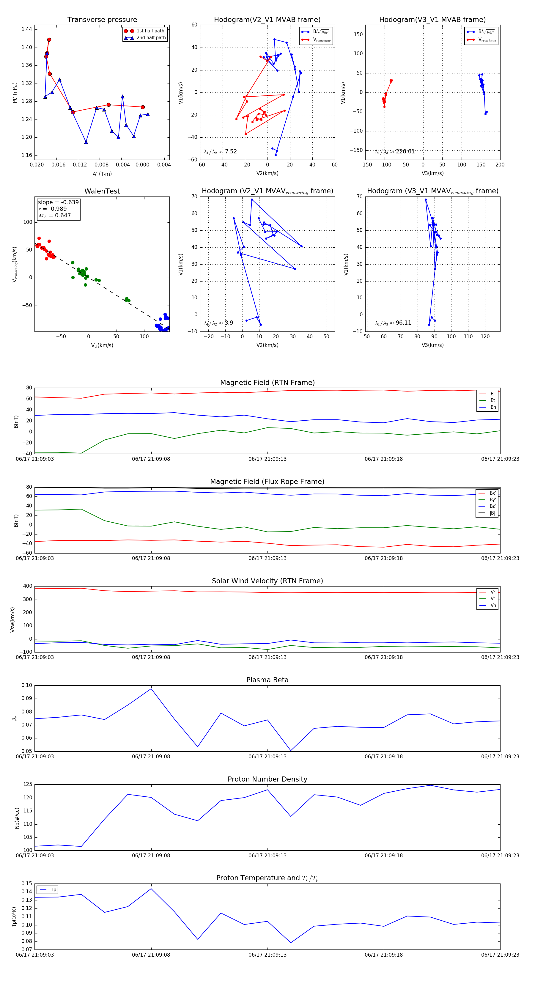
Flux Rope in 2023

Flux Rope Event 2023-06-17 21:09:03 ~ 2023-06-17 21:09:23 (21 seconds)


plot