HOME   LIST
‹–   –›

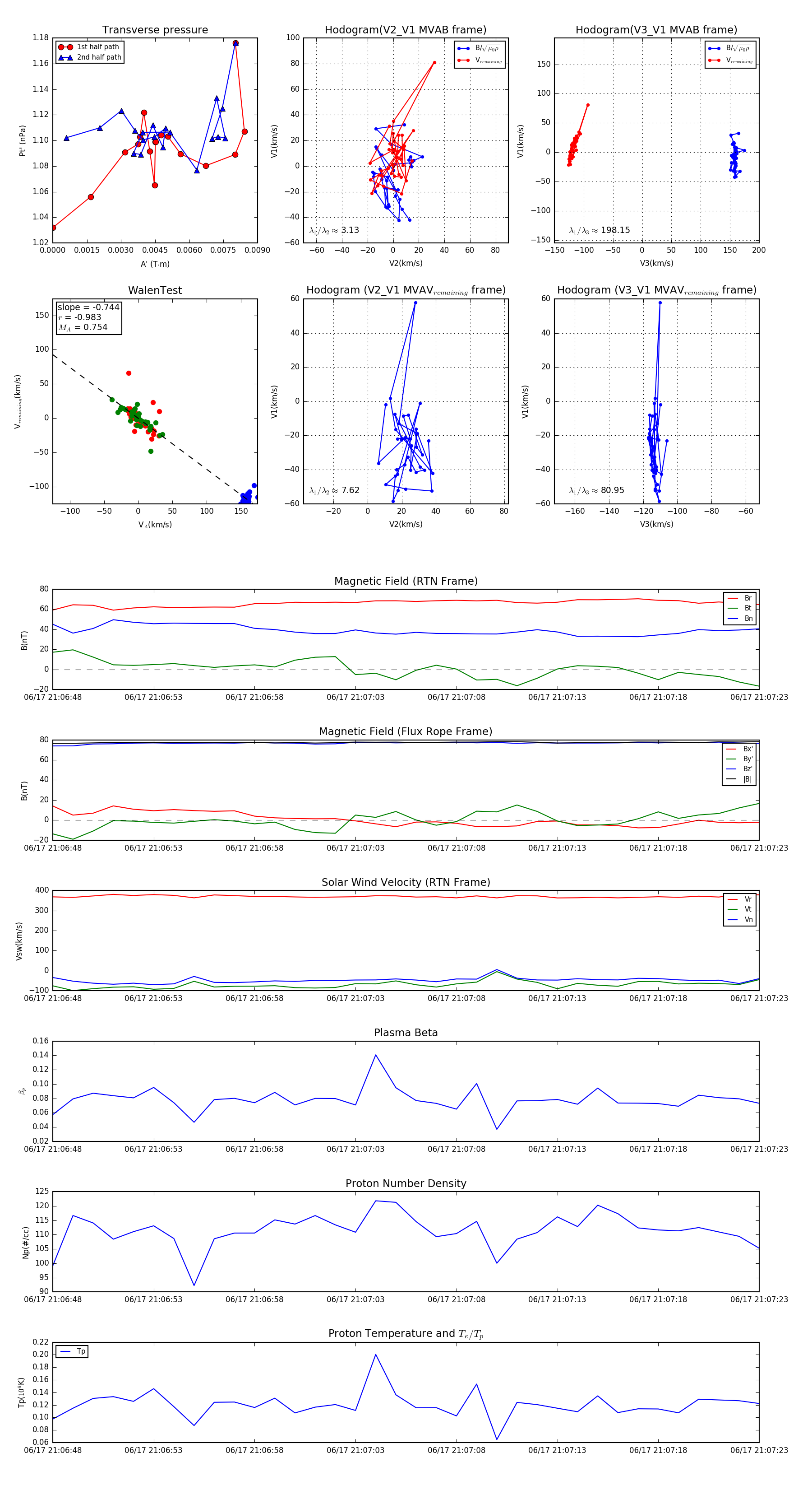
Flux Rope in 2023

Flux Rope Event 2023-06-17 21:06:48 ~ 2023-06-17 21:07:23 (36 seconds)


plot