HOME   LIST
‹–   –›

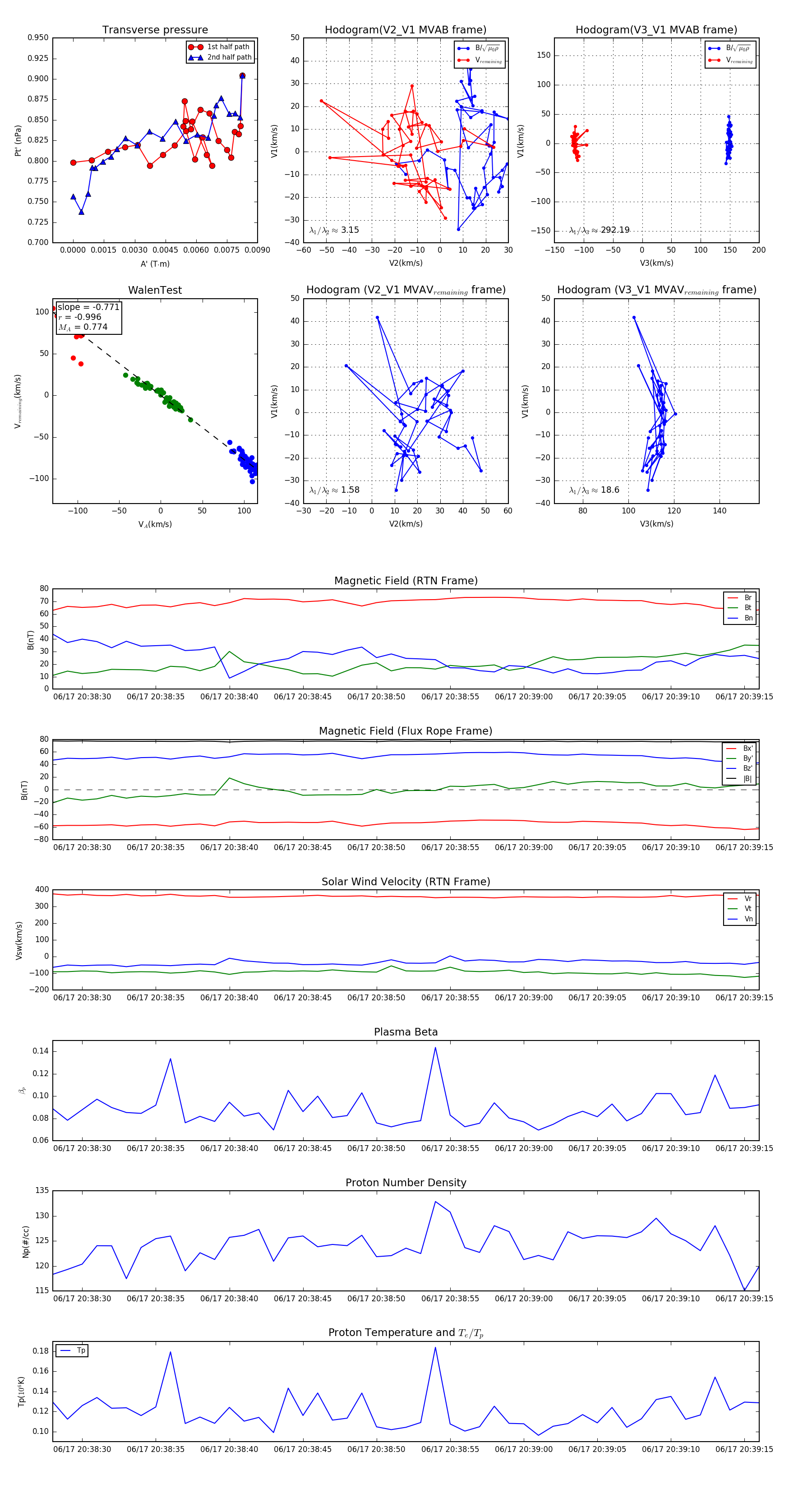
Flux Rope in 2023

Flux Rope Event 2023-06-17 20:38:28 ~ 2023-06-17 20:39:16 (49 seconds)


plot