HOME   LIST
‹–   –›

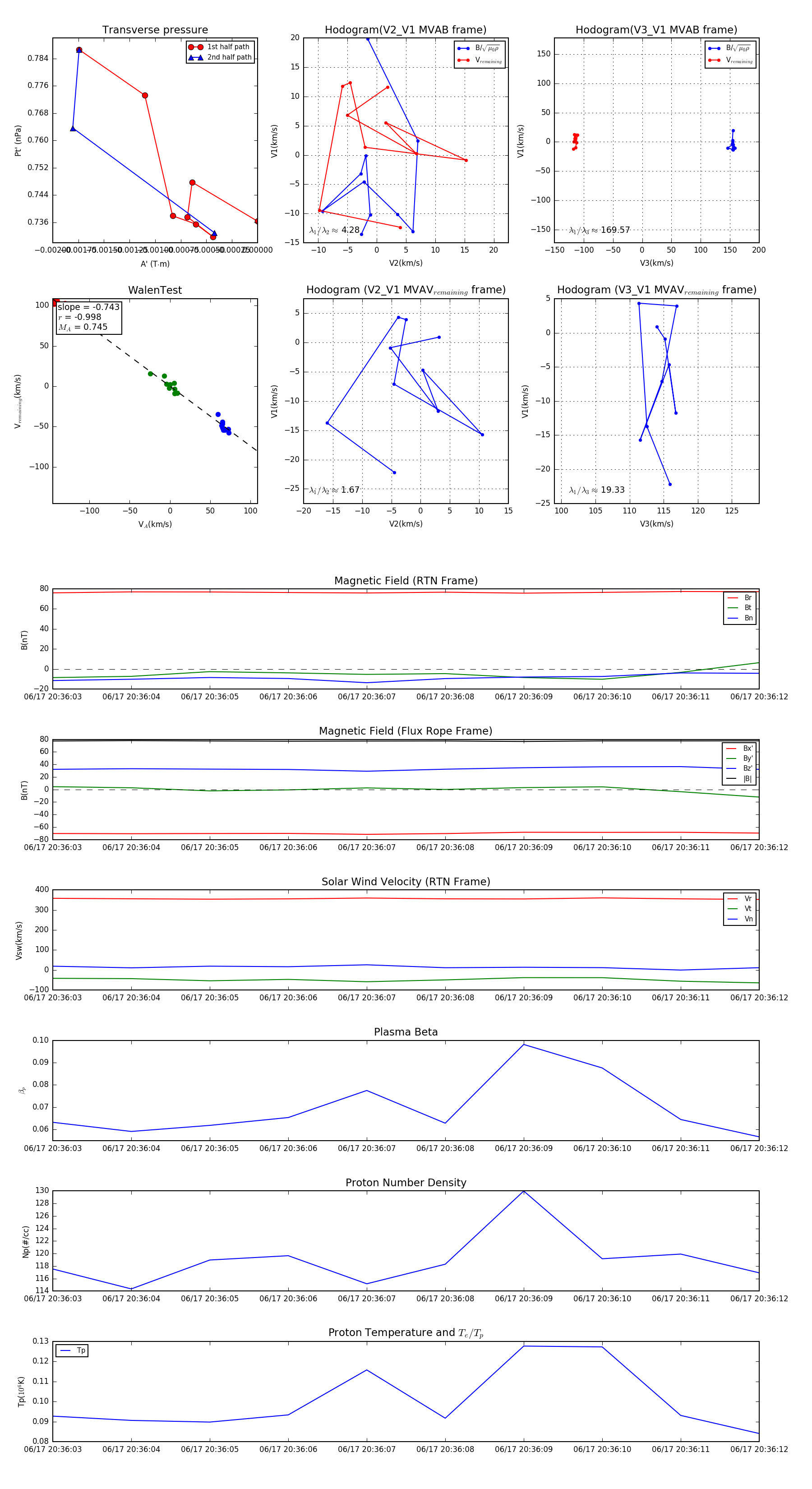
Flux Rope in 2023

Flux Rope Event 2023-06-17 20:36:03 ~ 2023-06-17 20:36:12 (10 seconds)


plot