HOME   LIST
‹–   –›

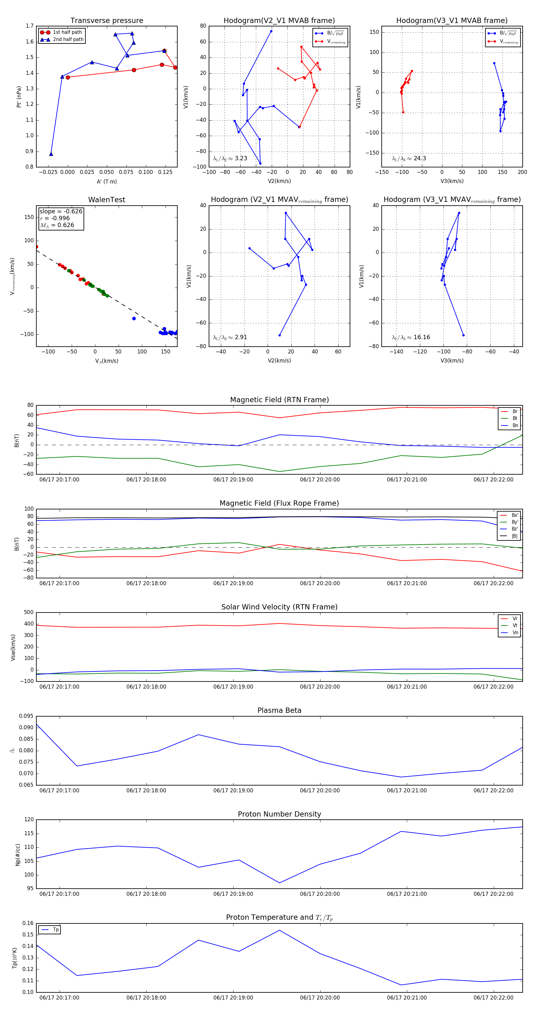
Flux Rope in 2023

Flux Rope Event 2023-06-17 20:16:44 ~ 2023-06-17 20:22:20 (337 seconds)


plot