HOME   LIST
‹–   –›

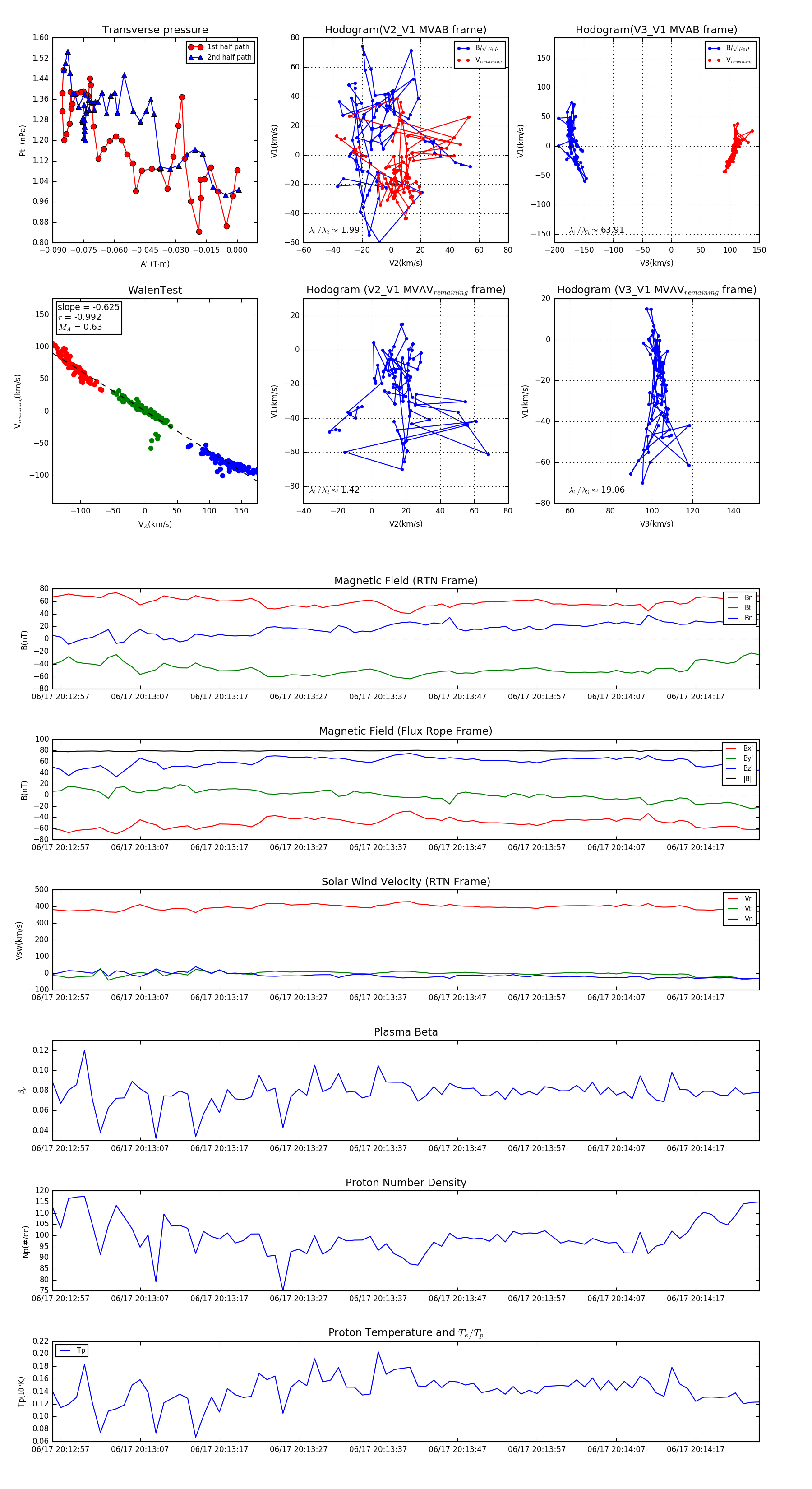
Flux Rope in 2023

Flux Rope Event 2023-06-17 20:12:56 ~ 2023-06-17 20:14:25 (90 seconds)


plot