HOME   LIST
‹–   –›

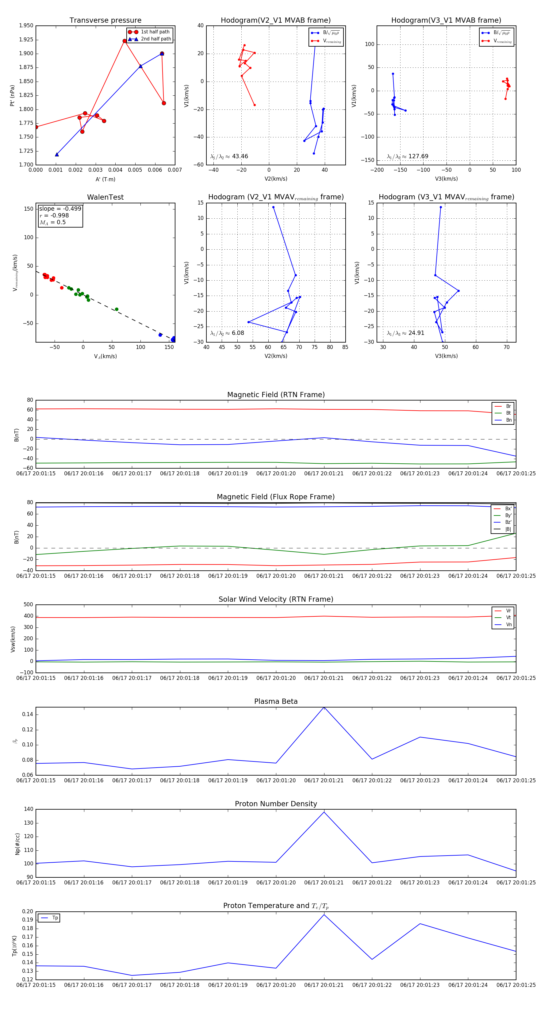
Flux Rope in 2023

Flux Rope Event 2023-06-17 20:01:15 ~ 2023-06-17 20:01:25 (11 seconds)


plot