HOME   LIST
‹–   –›

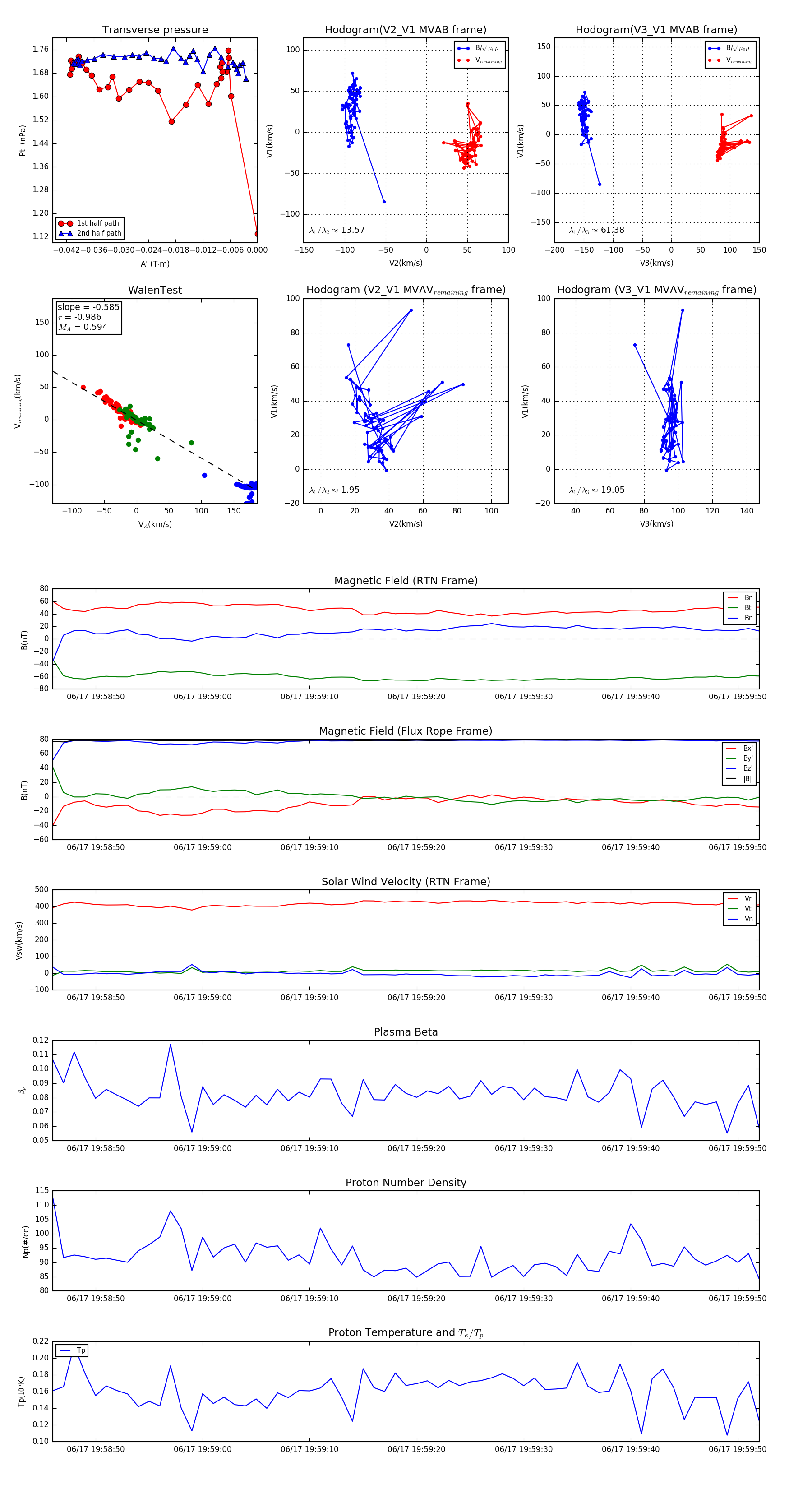
Flux Rope in 2023

Flux Rope Event 2023-06-17 19:58:46 ~ 2023-06-17 19:59:52 (67 seconds)


plot