HOME   LIST
‹–   –›

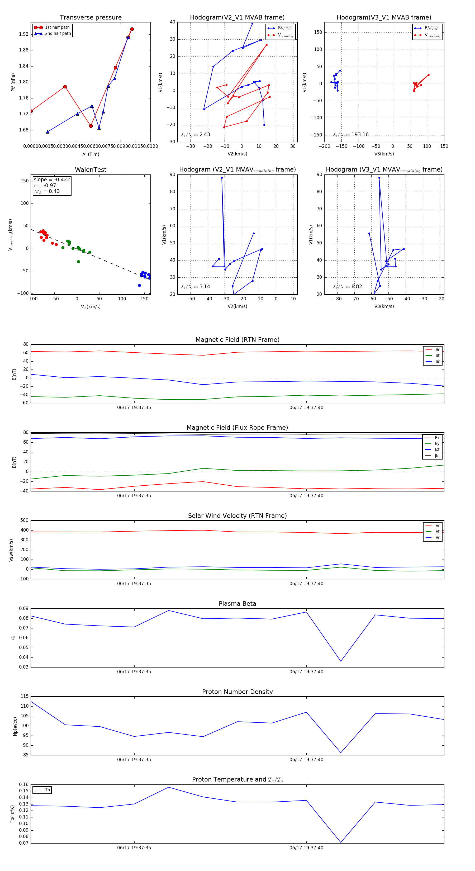
Flux Rope in 2023

Flux Rope Event 2023-06-17 19:37:32 ~ 2023-06-17 19:37:44 (13 seconds)


plot