HOME   LIST
‹–   –›

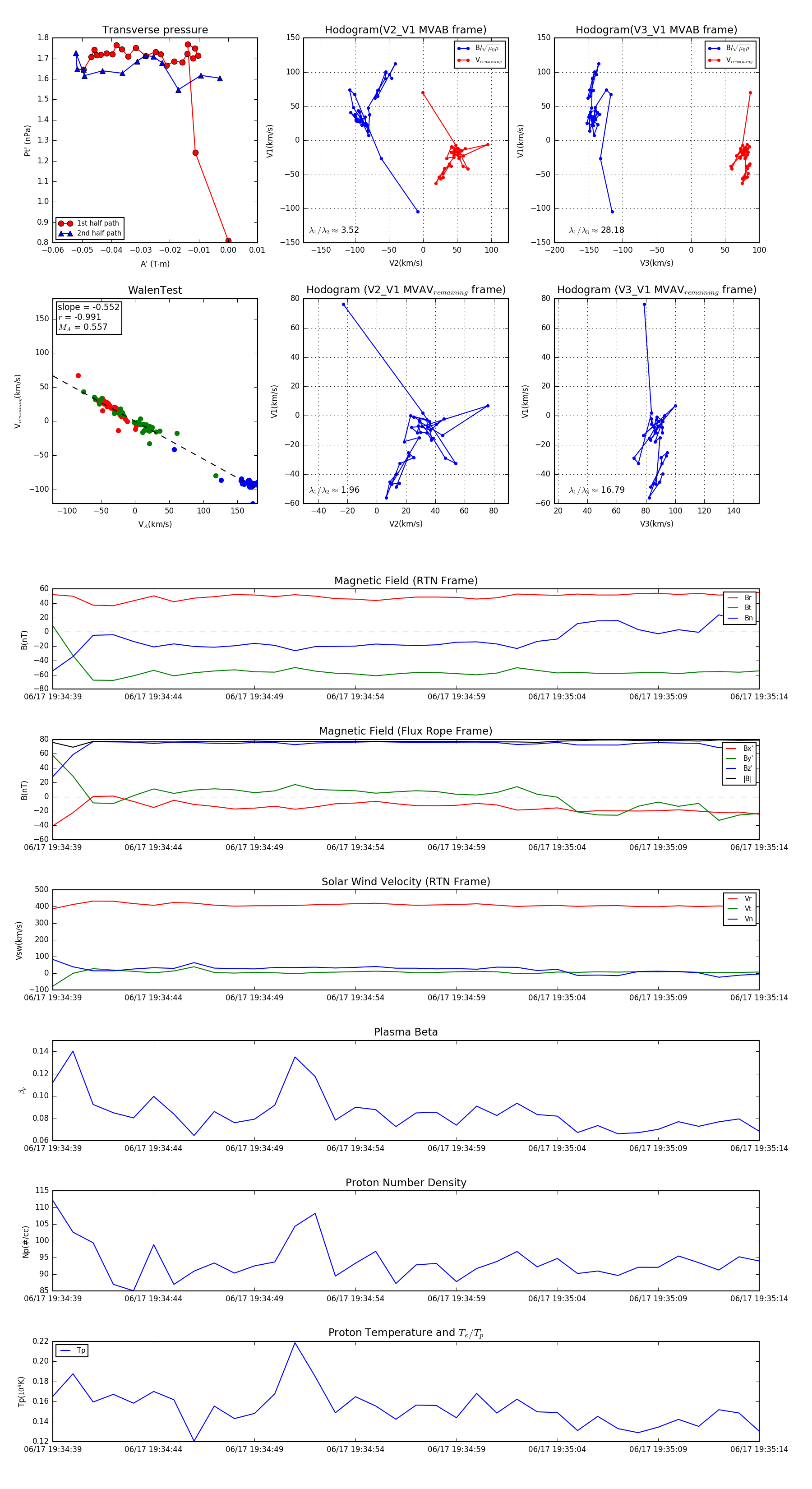
Flux Rope in 2023

Flux Rope Event 2023-06-17 19:34:39 ~ 2023-06-17 19:35:14 (36 seconds)


plot