HOME   LIST
‹–   –›

Flux Rope in 2023

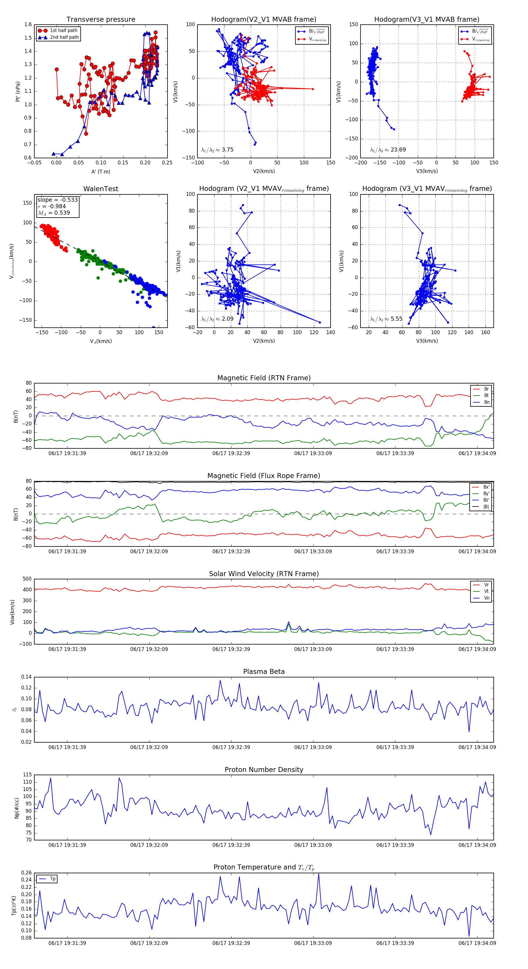
Flux Rope Event 2023-06-17 19:31:27 ~ 2023-06-17 19:34:15 (169 seconds)


plot