HOME   LIST
‹–   –›

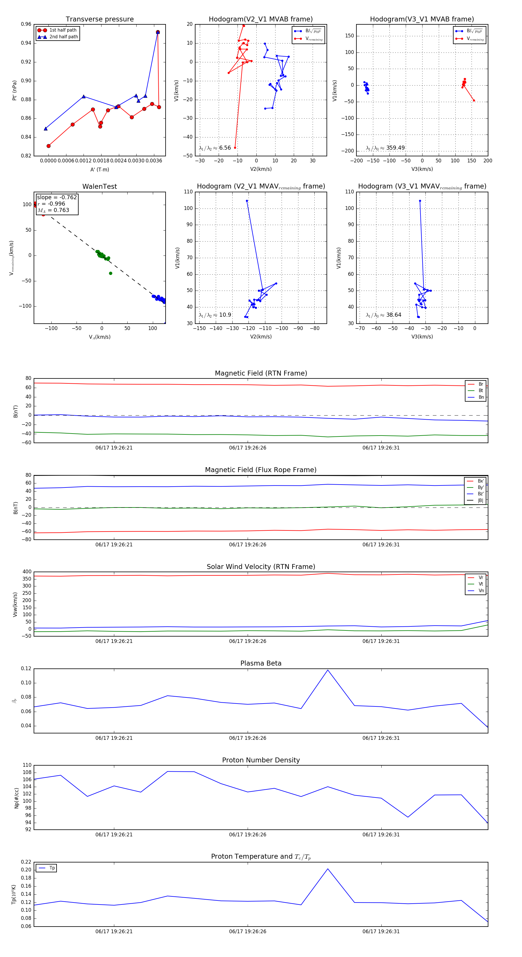
Flux Rope in 2023

Flux Rope Event 2023-06-17 19:26:18 ~ 2023-06-17 19:26:35 (18 seconds)


plot