HOME   LIST
‹–   –›

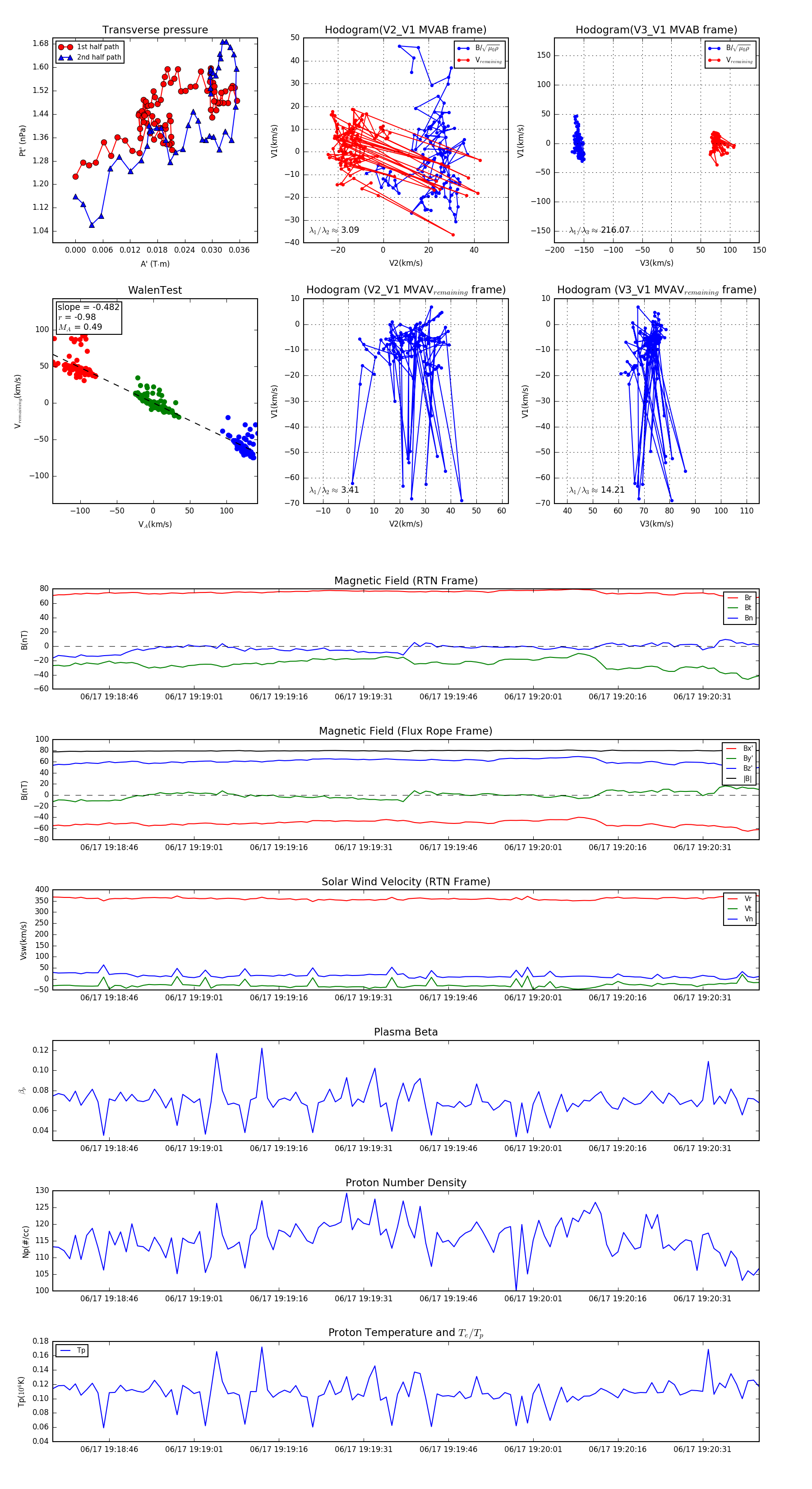
Flux Rope in 2023

Flux Rope Event 2023-06-17 19:18:36 ~ 2023-06-17 19:20:41 (126 seconds)


plot