HOME   LIST
‹–   –›

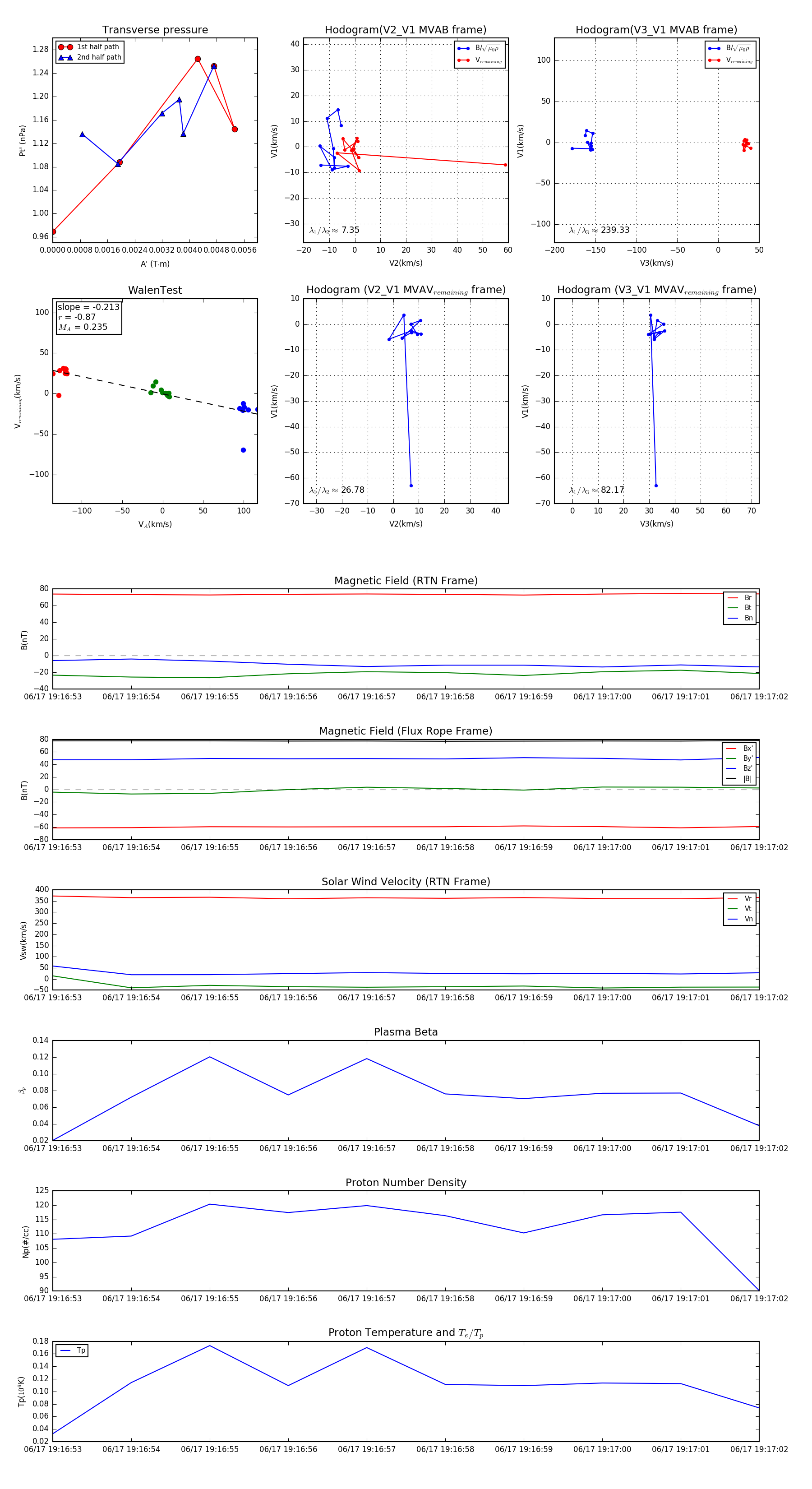
Flux Rope in 2023

Flux Rope Event 2023-06-17 19:16:53 ~ 2023-06-17 19:17:02 (10 seconds)


plot