HOME   LIST
‹–   –›

Flux Rope in 2023

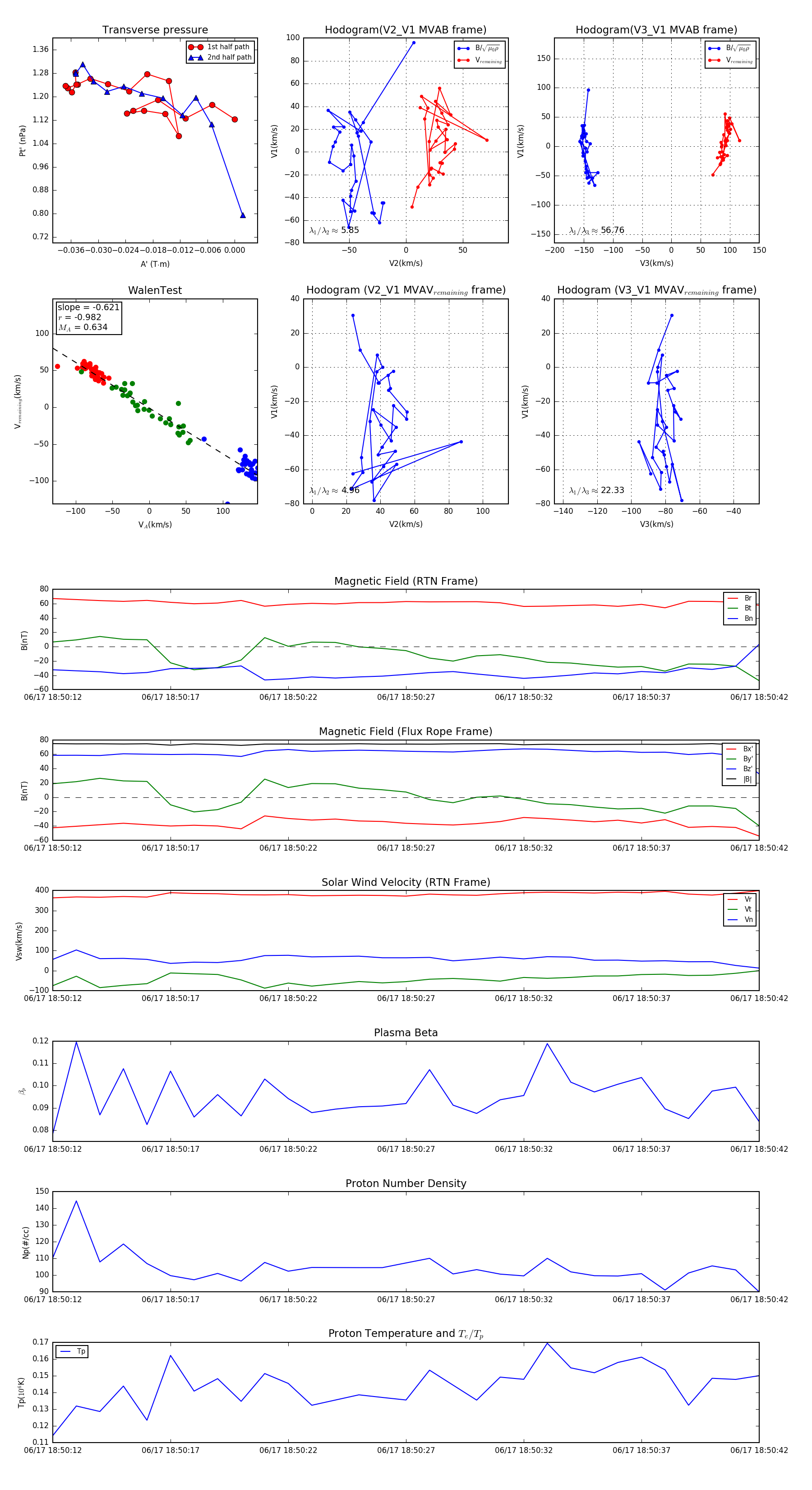
Flux Rope Event 2023-06-17 18:50:12 ~ 2023-06-17 18:50:42 (31 seconds)


plot