HOME   LIST
‹–   –›

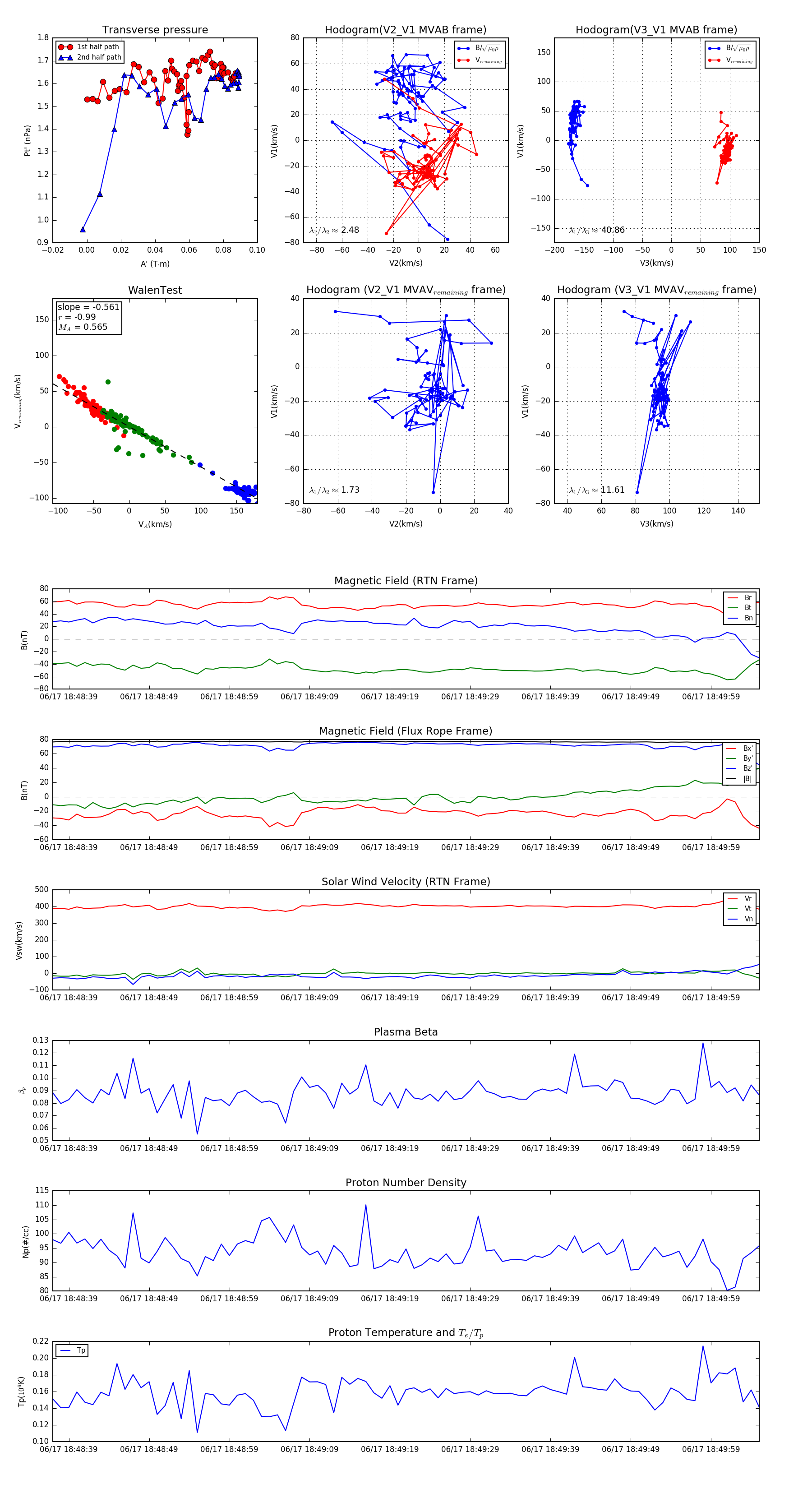
Flux Rope in 2023

Flux Rope Event 2023-06-17 18:48:37 ~ 2023-06-17 18:50:05 (89 seconds)


plot