HOME   LIST
‹–   –›

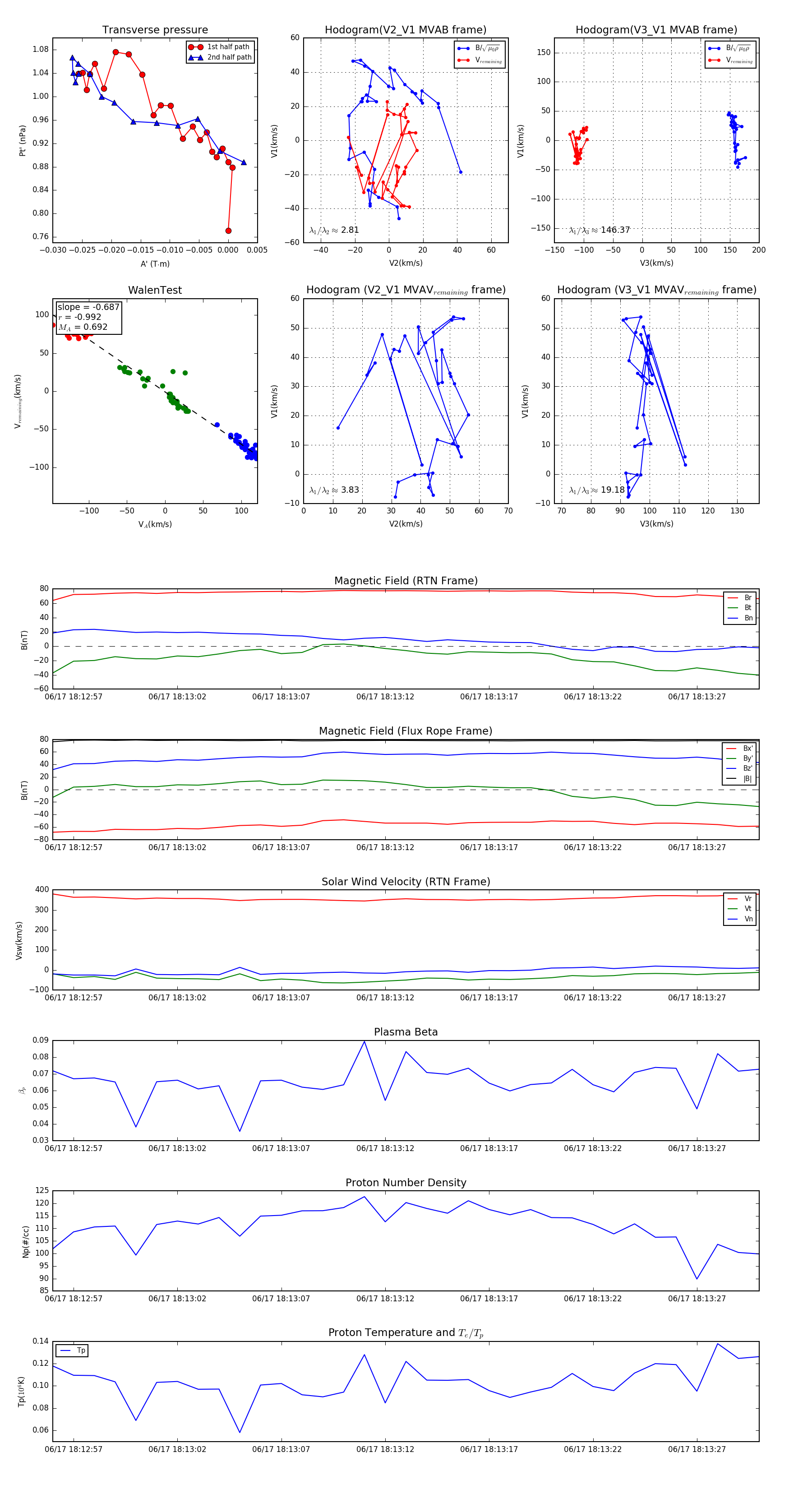
Flux Rope in 2023

Flux Rope Event 2023-06-17 18:12:56 ~ 2023-06-17 18:13:30 (35 seconds)


plot