HOME   LIST
‹–   –›

Flux Rope in 2023

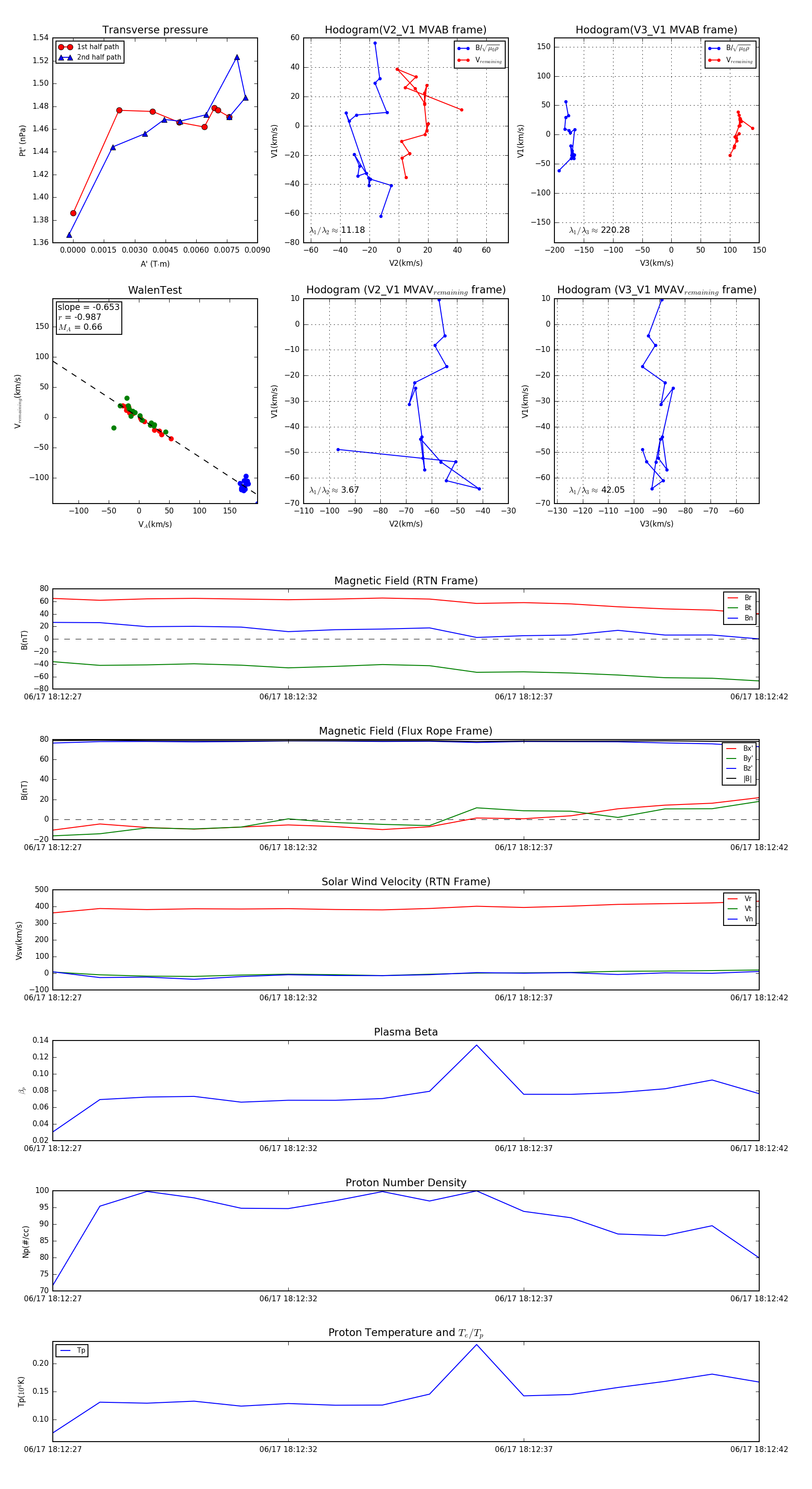
Flux Rope Event 2023-06-17 18:12:27 ~ 2023-06-17 18:12:42 (16 seconds)


plot