HOME   LIST
‹–   –›

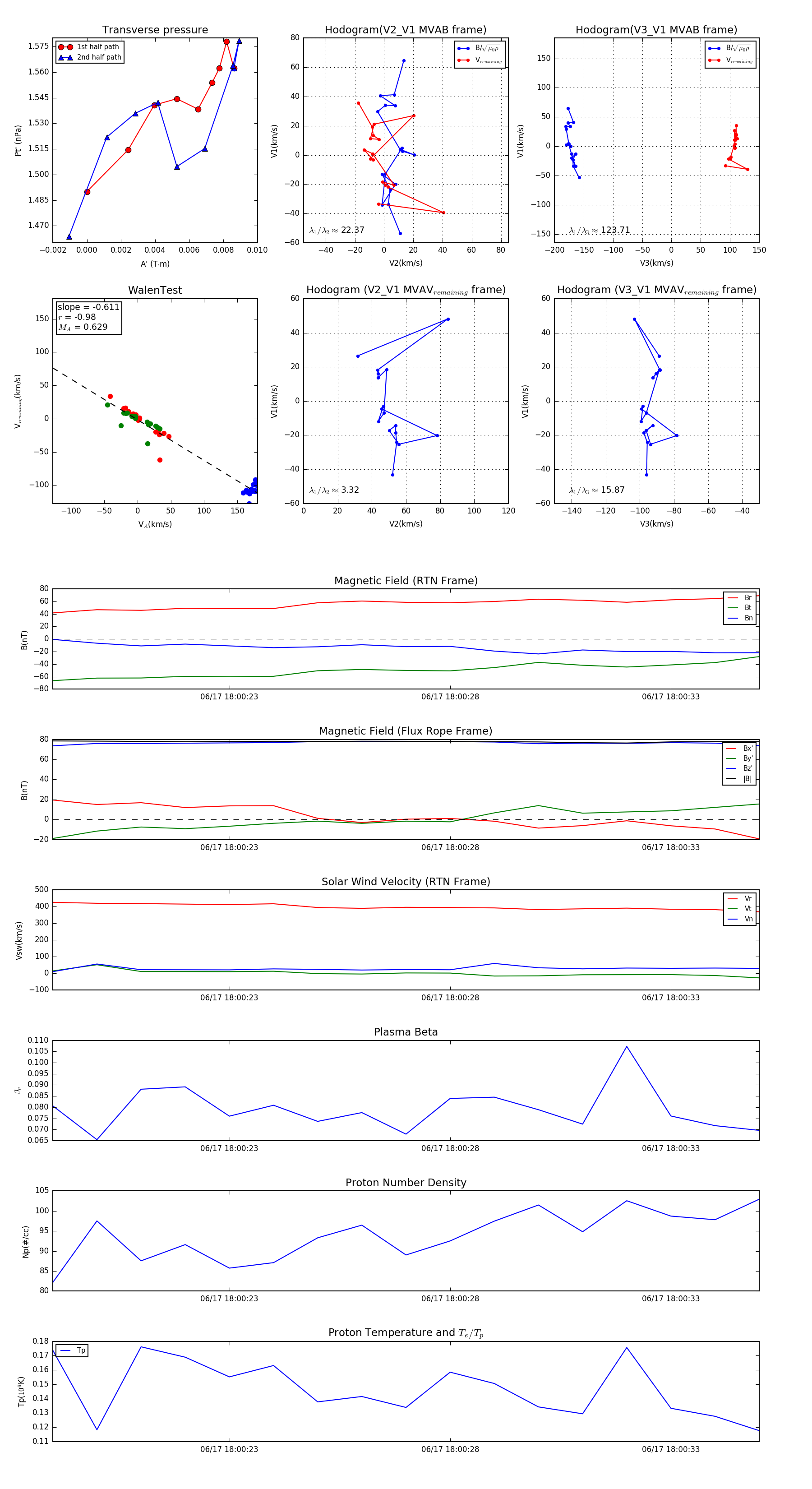
Flux Rope in 2023

Flux Rope Event 2023-06-17 18:00:19 ~ 2023-06-17 18:00:35 (17 seconds)


plot