HOME   LIST
‹–   –›

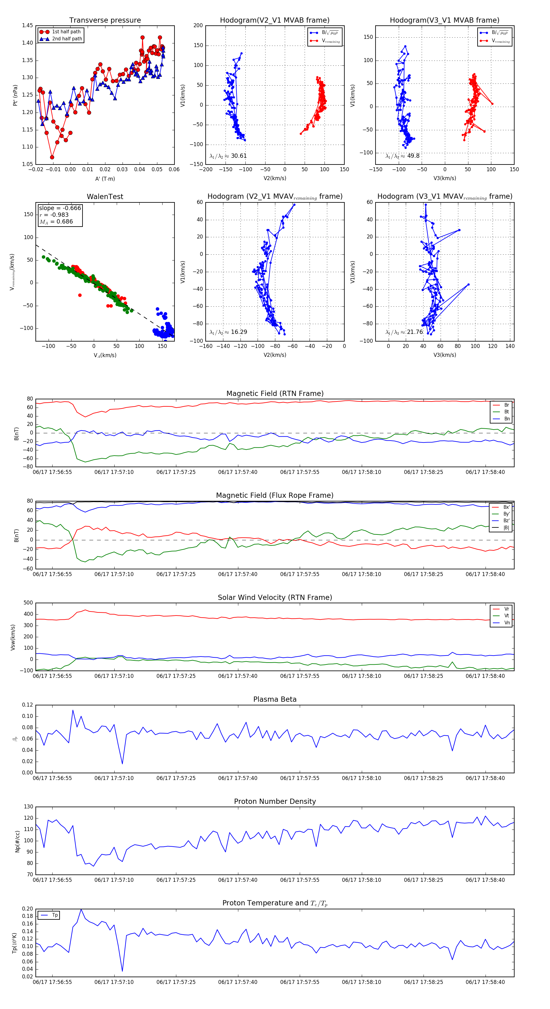
Flux Rope in 2023

Flux Rope Event 2023-06-17 17:56:51 ~ 2023-06-17 17:58:47 (117 seconds)


plot