HOME   LIST
‹–   –›

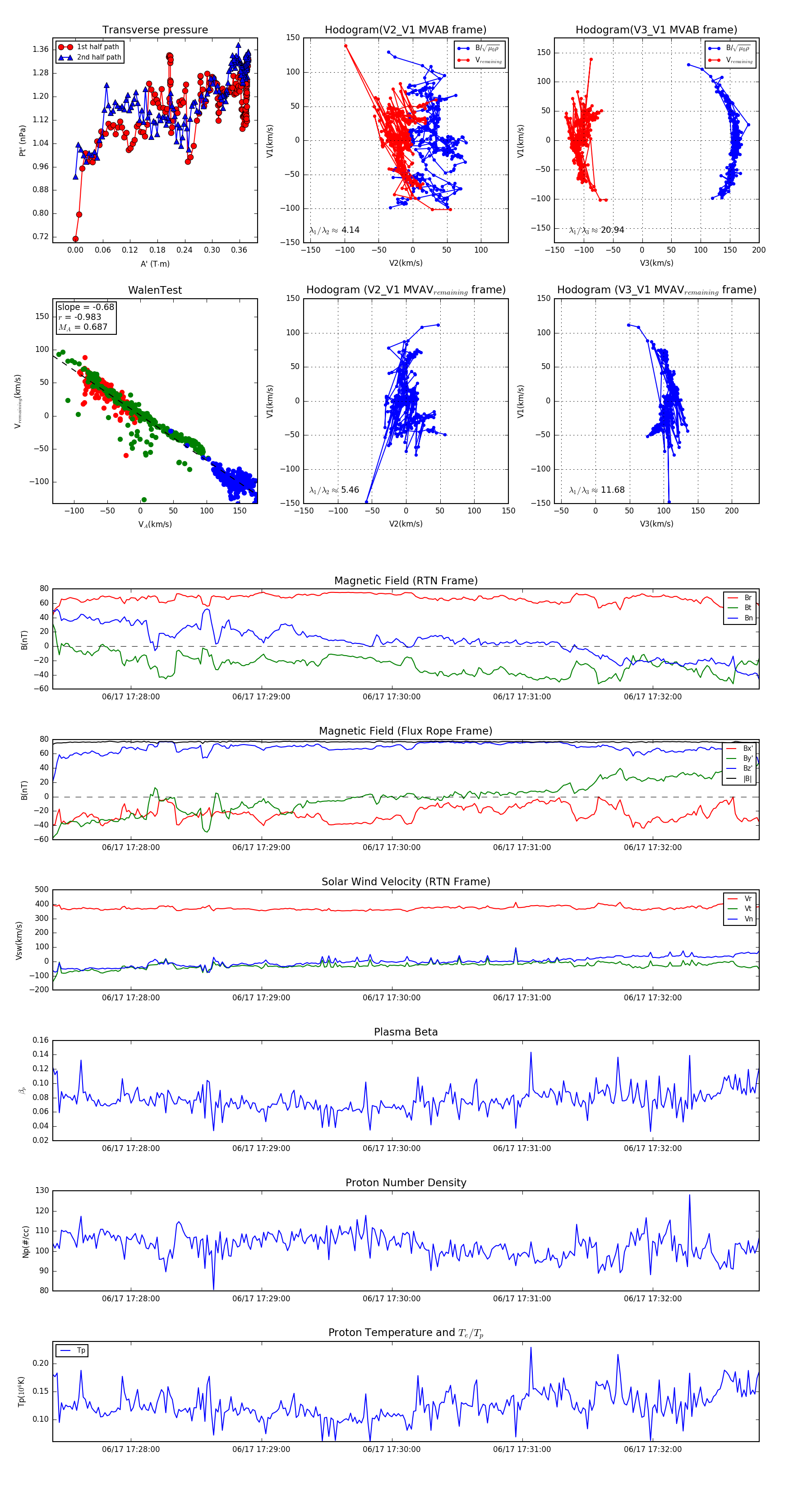
Flux Rope in 2023

Flux Rope Event 2023-06-17 17:27:24 ~ 2023-06-17 17:32:49 (326 seconds)


plot