HOME   LIST
‹–   –›

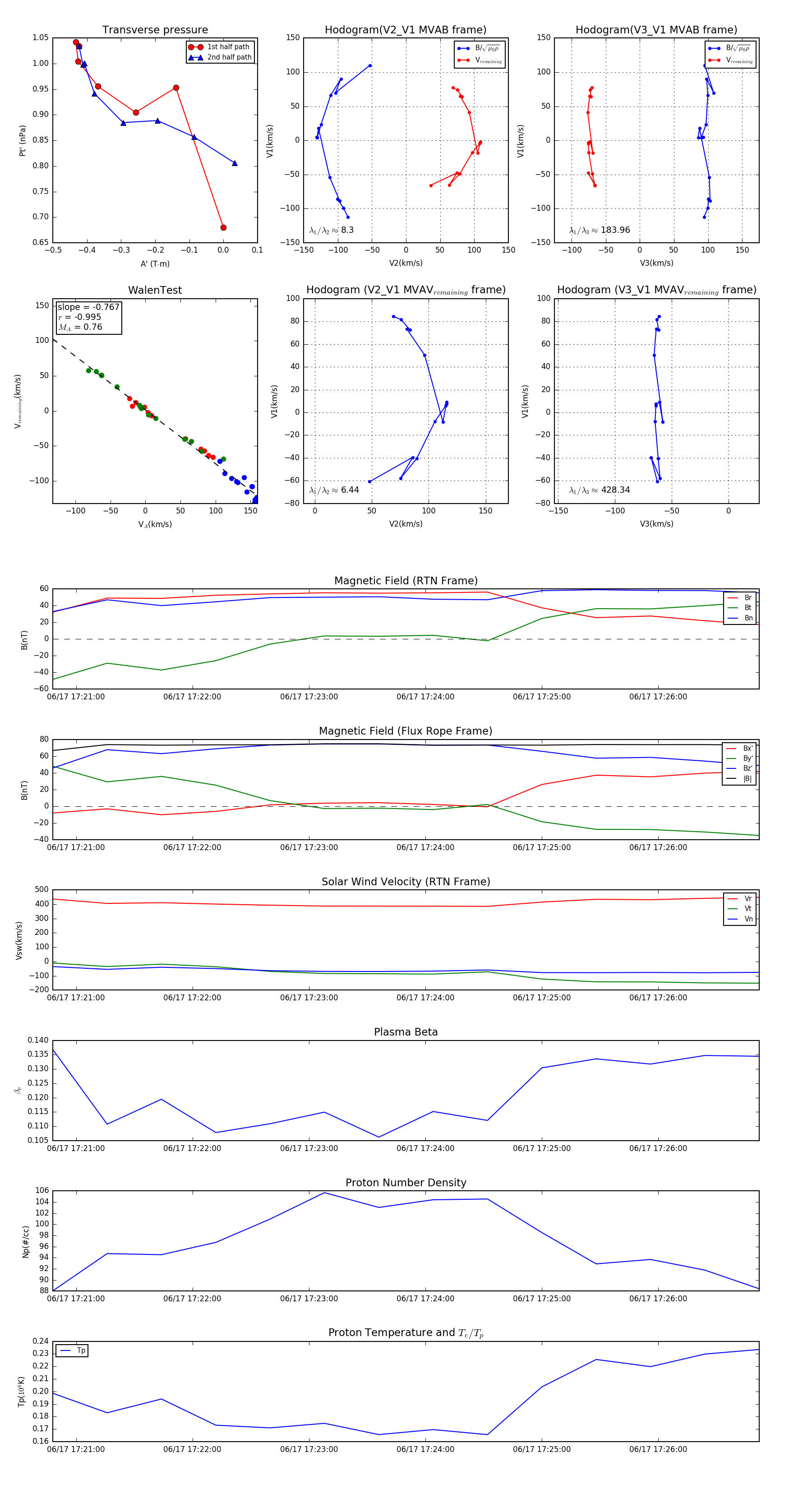
Flux Rope in 2023

Flux Rope Event 2023-06-17 17:20:48 ~ 2023-06-17 17:26:52 (365 seconds)


plot