HOME   LIST
‹–   –›

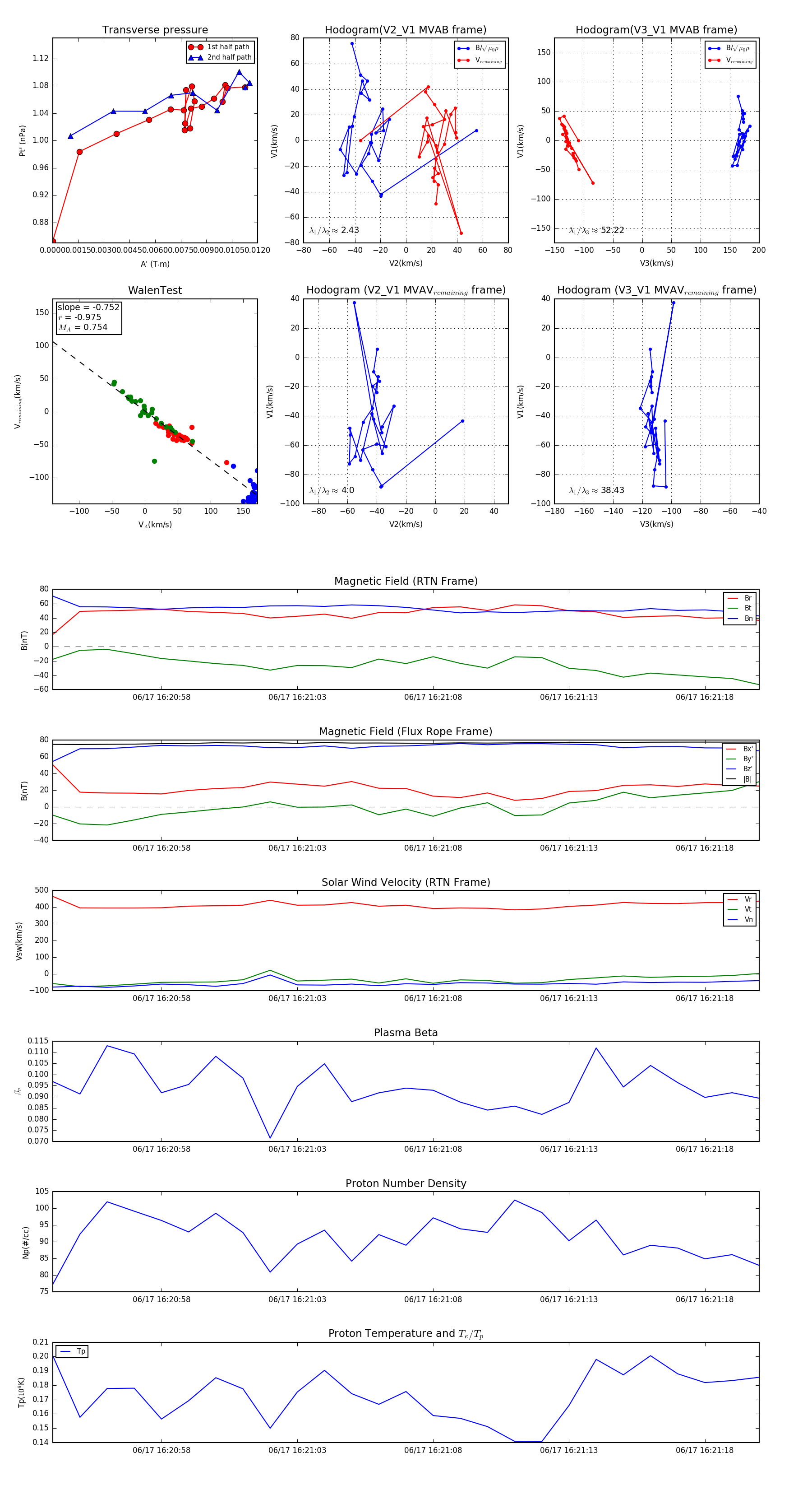
Flux Rope in 2023

Flux Rope Event 2023-06-17 16:20:54 ~ 2023-06-17 16:21:20 (27 seconds)


plot